Kontrola urządzeń zarządza dostępem użytkownika do urządzeń, które są instalowane na komputerze lub są podłączone do komputera (na przykład: dyski twarde, kamery lub moduły Wi-Fi). Umożliwia to ochronę komputera przed infekcją, gdy takie urządzenia są podłączone, oraz zapobieganie utracie lub wyciekowi danych.
Poziomy dostępu do urządzenia
Kontrola urządzeń kontroluje dostęp na następujących poziomach:
Dostęp urządzenia możesz skonfigurować w następujący sposób:
Dostęp urządzenia możesz skonfigurować w następujący sposób:
Możesz dodać zaufane urządzenia w oparciu o następujące dane:
SCSI\CDROM&VEN_NECVMWAR&PROD_VMWARE_SATA_CD00\5&354AE4D7&0&000000. Dodawanie urządzeń według identyfikatora jest wygodne, jeśli chcesz dodać kilka określonych urządzeń.VID_1234&PID_5678. Dodawanie urządzeń według modelu jest wygodne, jeśli w swojej organizacji używasz urządzeń pewnego modelu. W ten sposób możesz dodać wszystkie urządzenia tego modelu.* zastępuje dowolny zestaw znaków. Kaspersky Endpoint Security nie obsługuje znaku ? podczas wprowadzania maski. Na przykład: WDC_C*.* zastępuje dowolny zestaw znaków. Kaspersky Endpoint Security nie obsługuje znaku ? podczas wprowadzania maski. Na przykład: VID_05AC&PID_*.Kontrola urządzeń reguluje dostęp użytkownika do urządzeń przy użyciu reguł dostępu. Kontrola urządzeń umożliwia także zapisywanie zdarzeń podłączenia/odłączenia urządzenia. Aby zapisać zdarzenia, musisz skonfigurować rejestrację zdarzeń w profilu.
Jeśli dostęp do urządzenia zależy od magistrali połączenia (stan
), Kaspersky Endpoint Security nie zapisuje zdarzeń podłączenia/odłączenia urządzenia. Aby umożliwić Kaspersky Endpoint Security zapisywanie zdarzeń podłączenia/odłączenia urządzenia, zezwól na dostęp do odpowiedniego typu urządzenia (stan
) lub dodaj urządzenie do listy zaufanych.
Jeśli urządzenie, które jest zablokowane przez Kontrolę urządzeń, zostanie podłączone do komputera, Kaspersky Endpoint Security zablokuje dostęp i wyświetli komunikat (patrz rysunek poniżej).

Komunikat Kontroli urządzeń
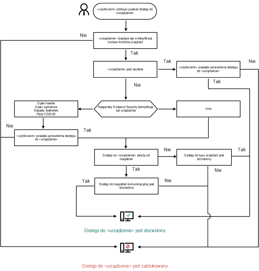
Algorytm działania Kontroli urządzeń
Kaspersky Endpoint Security podejmuje decyzję dotyczącą zezwolenia na dostęp do urządzenia po podłączeniu urządzenia do komputera przez użytkownika (patrz rysunek poniżej).

Algorytm działania Kontroli urządzeń
Jeśli urządzenie jest podłączone i dostęp jest dozwolony, możesz edytować regułę dostępu i zablokować dostęp. W tym przypadku, kolejnym razem, gdy ktoś spróbuje uzyskać dostęp do urządzenia (np. przejrzeć drzewo folderów lub wykonać operacje odczytu lub zapisu), Kaspersky Endpoint Security zablokuje dostęp. Urządzenie bez systemu plików jest blokowane dopiero przy następnym podłączeniu.
Jeśli użytkownik komputera, na którym jest zainstalowany program Kaspersky Endpoint Security, poprosi o dostęp do urządzenia, które uważa, że zostało zablokowane przez pomyłkę, wyślij do użytkownika instrukcje wysyłania pliku żądania dostępu.