Az Eszközfelügyelő felügyeli az olyan eszközökhöz történő felhasználói elérést, amik csatlakoztatva vannak a számítógéphez (például merevlemezek, kamerák vagy Wi-Fi modulok). Ez lehetővé teszi, hogy védje számítógépét a fertőzésektől, ha ilyen eszközök vannak csatlakoztatva, valamint megelőzi az adatveszteséget- vagy szivárgást.
Eszközhozzáférési szintek
Az Eszközfelügyelő a következő szinteken felügyeli a hozzáférést:
Az eszköz hozzáférésének beállításait az alábbiak szerint lehet megadni:
Az eszköz hozzáférésének beállításait az alábbiak szerint lehet megadni:
Az alábbi adatok alapján hozzáadhat megbízható eszközöket:
SCSI\CDROM&VEN_NECVMWAR&PROD_VMWARE_SATA_CD00\5&354AE4D7&0&000000. Azonosító alapján kényelmesen lehet eszközöket hozzáadni, ha bizonyos meghatározott eszközöket akar hozzáadni.VID_1234&PID_5678. Modell alapján kényelmesen lehet eszközöket hozzáadni, amennyiben a szervezetében használt bizonyos készülékmodelleket akarja használni. Ilyen módon az adott modell valamennyi példányát hozzáadhatja.* karakter akármilyen karakterláncot helyettesíthet. A Kaspersky Endpoint Security nem támogatja a ? karaktert az eszköz maszkjának megadásakor. Például WDC_C*.* karakter akármilyen karakterláncot helyettesíthet. A Kaspersky Endpoint Security nem támogatja a ? karaktert az eszköz maszkjának megadásakor. Például VID_05AC&PID_*.Az Eszközfelügyelő szabályozza az eszközökhöz történő hozzáférést a hozzáférési szabályokkal. Az Eszközfelügyelővel elmentheti a készülék kapcsolódási/lecsatlakozási eseményeit. Az események elmentéséhez meg kell adnia a szabályzatban az események regisztrációját.
Ha a készülék elérése a csatlakozóbusztól függ (a
állapot), akkor a Kaspersky Endpoint Security nem menti el a készülék kapcsolódási/leválasztási eseményeket. Ahhoz, hogy engedélyezze, hogy a Kaspersky Endpoint Security elmentse az eszköz kapcsolódási/leválasztási eseményeket, engedélyezze a megfelelő típusú készülék elérését (a
állapot), vagy adja hozzá a készüléket a megbízható listához.
Ha egy olyan eszköz csatlakozik a számítógéphez, ami blokkolva van az Eszközfelügyelő által, akkor a Kaspersky Endpoint Security blokkolja az elérést, és megjelenít egy értesítést (lásd az alábbi ábrát).

Eszközfelügyelő értesítés
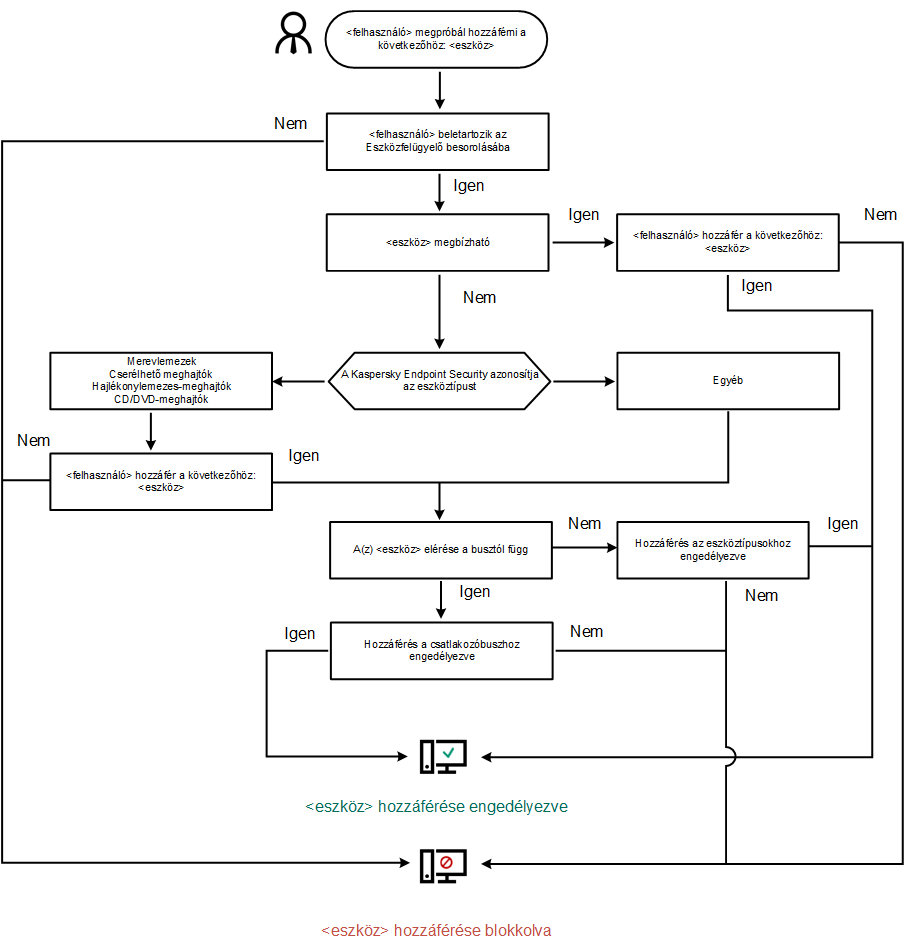
Eszközfigyelő műveleti algoritmus
A Kaspersky Endpoint Security döntést hoz az eszközök hozzáférésének engedélyezéséről, miután a felhasználó a számítógéphez csatlakoztatja őket (lásd az alábbi ábrát).

Eszközfigyelő műveleti algoritmus
Ha az eszköz csatlakoztatva van és hozzáférhető, akkor szerkesztheti a hozzáférési és a blokkolási szabályt. Ebben az esetben, ha legközelebb valaki megpróbál hozzáférni az eszközhöz (például ha meg akarja tekinteni a mappalistát, vagy olvasási és írási műveleteket akar elvégezni), akkor a Kaspersky Endpoint Security blokkolja a hozzáférést. A fájlrendszer nélküli eszköz csak a következő csatlakoztatás alkalmával blokkolódik.
Ha telepített Kaspersky Endpoint Security alkalmazással rendelkező számítógép felhasználójának hozzáférést kell kérnie egy olyan eszközhöz, amely a felhasználó szerint tévedésből van blokkolva, küldje el a felhasználónak a hozzáférés-kérési utasításokat.
Az Eszközfelügyelő összetevő beállításai
Paraméter |
Leírás |
|---|---|
Ideiglenes hozzáférési kérelem engedélyezése (csak a Kaspersky Security Center konzolon érhető el) |
Ha a jelölőnégyzet be van jelölve, a Hozzáférés kérése gombra használható a Kaspersky Endpoint Security helyi felületén. Ezzel a gombbal a felhasználó ideiglenes hozzáférést kérhet egy blokkolt eszközhöz. |
Készülékek és Wi-Fi hálózatok |
Ez a táblázat tartalmazza az összes lehetséges eszköztípust az Eszközfelügyelő összetevő osztályozásának megfelelően, ideértve hozzáférési állapotukat is. |
Csatlakozási buszok |
Az összes rendelkezésre álló csatlakozási busz listája az Eszközfelügyelő összetevő osztályozásának megfelelően, ideértve hozzáférési állapotukat is. A Kaspersky Endpoint Security a csatlakozási busz típusától függően engedélyezi vagy tagadja meg a hozzáférést az eszközökhöz, ha A csatlakozási busztól függ mód ki van választva. |
Megbízható eszközök |
A megbízható eszközök listája, valamint a felhasználók, akik hozzáférést adtak ezekhez az eszközökhöz. |
Anti-Bridging |
Az Anti-Bridging gátolja a hálózati hidak létrehozását azzal, hogy megelőzi, hogy a számítógépen egyszerre több hálózati kapcsolat legyen létrehozva. Ezzel megvédheti a vállalati hálózatát a védtelen, engedély nélküli hálózatokon keresztül érkező támadásoktól. Az Anti-Bridging az eszközprioritások alapján nem teszi lehetővé a több csatorna létrehozását. Minél magasabban helyezkedik el egy eszköz a listán, annál magasabb a prioritása. Ha egy aktív és egy új kapcsolatnak ugyanaz a típusa (például Wi-Fi), a Kaspersky Endpoint Security blokkolja az aktív kapcsolatot, és lehetővé teszi az új kapcsolat létrehozását. Ha egy aktív és egy új kapcsolatnak különböző a típusa (például hálózati adapter és Wi-Fi), a Kaspersky Endpoint Security blokkolja az alacsonyabb prioritású kapcsolatot, és engedélyezi a magasabb prioritásút. Az Anti-Bridging a következő típusú eszközökön támogatja a műveletet: hálózati adapter, Wi-Fi és modem. |
Üzenetsablonok |
Üzenet a blokkolásról. Annak az üzenetnek a sablonja, ami akkor jelenik meg, amikor a felhasználó megpróbál hozzáférni egy blokkolt készülékhez. Ez az üzenet akkor is megjelenik, amikor a felhasználó megpróbál végrehajtani egy olyan műveletet a készülék tartalmán, ami blokkolva van számára. Üzenet a rendszergazdának. Annak az üzenetnek a sablonja, amelyet a LAN-rendszergazda kap, ha a felhasználó úgy véli, hogy az eszközhöz való hozzáférés blokkolása, illetve az eszköz tartalmával végzett művelet tiltása tévedés. Miután a felhasználó hozzáférést kér, a Kaspersky Endpoint Security eseményt küld a Kaspersky Security Center számára: Eszközhozzáférés blokkolására vonatkozó üzenet az adminisztrátornak. Az esemény leírása egy üzenetet tartalmaz a rendszergazdának behelyettesített változókkal. Ezeket az eseményeket a Kaspersky Security Center konzolján tekintheti meg az előre meghatározott User requests eseményválasztással. Ha a vállalatnál nincs telepítve a Kaspersky Security Center, vagy nincs kapcsolat a Felügyeleti kiszolgálóval, az alkalmazás üzenetet küld a rendszergazdának a megadott e-mail-címre. |