Součást Kontrola zařízení spravuje přístup uživatelů k zařízením, která jsou nainstalována v počítači nebo jsou k němu připojena (například pevné disky, fotoaparáty nebo moduly Wi-Fi). Díky tomu můžete chránit počítač před nakažením, když jsou taková zařízení připojena, a zabránit ztrátě nebo úniku dat.
Úrovně přístupu k zařízení
Součást Kontrola zařízení řídí přístup na následujících úrovních:
Přístup k zařízení můžete nakonfigurovat následujícím způsobem:
Přístup k zařízení můžete nakonfigurovat následujícím způsobem:
Důvěryhodná zařízení můžete přidat na základě následujících dat:
SCSI\CDROM&VEN_NECVMWAR&PROD_VMWARE_SATA_CD00\5&354AE4D7&0&000000. Přidání zařízení podle ID je praktické, když chcete přidat několik konkrétních zařízení.VID_1234&PID_5678. Přidání zařízení podle modelu je praktické, pokud v organizaci používáte zařízení určitého modelu. Tímto způsobem můžete přidat všechna zařízení tohoto modelu.* nahrazuje jakoukoli sadu znaků. Kaspersky Endpoint Security při zadávání masky znak ?. Například WDC_C*.* nahrazuje jakoukoli sadu znaků. Kaspersky Endpoint Security při zadávání masky znak ?. Například VID_05AC&PID_*.Součást Kontrola zařízení reguluje přístup uživatele k zařízením pomocí pravidel přístupu. Součást Kontrola zařízení umožňuje také uložit události připojení/odpojení zařízení. Chcete-li uložit události, je třeba nakonfigurovat registraci událostí do zásady.
Pokud přístup k zařízení závisí na sběrnici připojení (stav
), aplikace Kaspersky Endpoint Security neuloží události připojení/odpojení zařízení. Chcete-li aplikaci Kaspersky Endpoint Security umožnit, aby uložila události připojení/odpojení zařízení, povolte přístup k odpovídajícímu typu zařízení (stav
) nebo přidejte zařízení do seznamu důvěryhodných zařízení.
Když je k počítači připojeno zařízení, které je blokováno součástí Kontrola zařízení, aplikace Kaspersky Endpoint Security zablokuje přístup a zobrazí upozornění (viz obrázek níže).

Upozornění součásti Kontrola zařízení
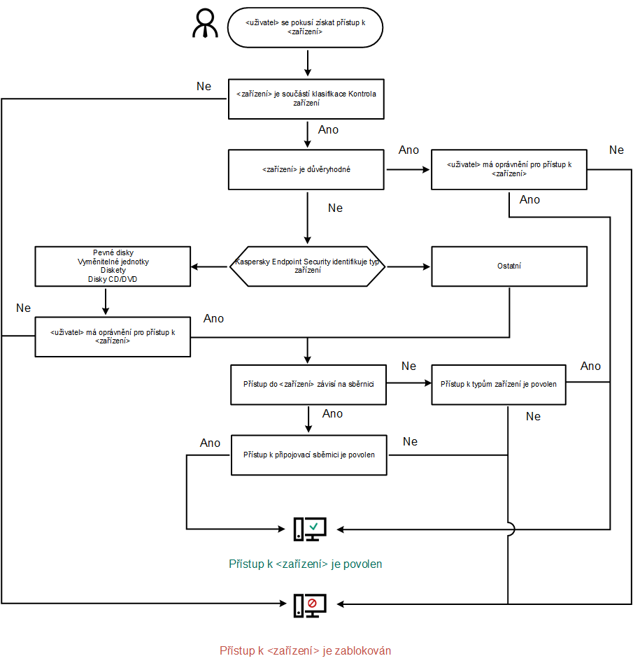
Algoritmus činnosti součásti Kontrola zařízení
Aplikace Kaspersky Endpoint Security rozhoduje o tom, zda povolit přístup k zařízení poté, co ho uživatel připojí k počítači (viz obrázek níže).

Algoritmus činnosti součásti Kontrola zařízení
Pokud je zařízení připojeno a přístup je povolen, můžete upravit pravidlo přístupu a přístup blokovat. V takovém případě aplikace Kaspersky Endpoint Security při příštím pokusu o přístup k zařízení (například zobrazení stromu složek nebo provedení operace čtení nebo zápisu) zablokuje přístup. Zařízení bez souborového systému bude zablokováno až při příštím připojení zařízení.
Pokud musí uživatel počítače s nainstalovanou aplikací Kaspersky Endpoint Security zažádat o přístup k zařízení, o kterém si myslí, že je blokováno neopodstatněně, zašlete uživateli pokyny k vyžádání přístupu.
Nastavení součásti Kontrola zařízení
Parametr |
Popis |
|---|---|
Povolit žádosti o dočasný přístup (k dispozici pouze v konzole aplikace Kaspersky Security Center) |
Je-li toto políčko zaškrtnuto, tlačítko Požádat o přístup bude dostupné prostřednictvím místního rozhraní aplikace Kaspersky Endpoint Security. Pomocí tohoto tlačítka může uživatel požádat o dočasný přístup k zablokovanému zařízení. |
Zařízení a Wi-Fi sítě |
Tato tabulka obsahuje všechny možné typy zařízení dle klasifikace součásti Kontrola zařízení, včetně jejich příslušného stavu přístupu. |
Sběrnice připojení |
Seznam všech dostupných sběrnic připojení dle klasifikace součásti Kontrola zařízení, včetně jejich příslušného stavu přístupu. Pokud je vybrán režim V závislosti na sběrnici připojení, aplikace Kaspersky Endpoint Security povolí nebo odepře přístup k zařízením v závislosti na typu připojovací sběrnice. |
Důvěryhodná zařízení |
Seznam důvěryhodných zařízení a uživatelů, kterým byl udělen přístup k těmto zařízením. |
Anti-Bridging |
Anti-Bridging zamezuje vytváření síťových mostů tím, že brání tomu, aby se v počítači současně vytvářelo více síťových připojení. To vám umožní chránit podnikovou síť před útoky přes nechráněné nepovolané sítě. Anti-Bridging blokuje vytváření více připojení podle priorit zařízení. Čím výše se zařízení na seznamu nachází, tím vyšší je jeho priorita. Jsou-li aktivní i nové připojení stejného typu (například Wi-Fi), aplikace Kaspersky Endpoint Security zablokuje aktivní připojení a umožňuje navázání nového připojení. Jsou-li aktivní a nové připojení různého typu (například síťový adaptér a Wi-Fi), aplikace Kaspersky Endpoint Security zablokuje připojení s nižší prioritou a umožní připojení s vyšší prioritou. Anti-Bridging podporuje provoz následujících typů zařízení: síťový adaptér, Wi-Fi a modem. |
Šablony zpráv |
Zpráva o blokování. Šablona zprávy, která se zobrazí, když se uživatel pokusí o přístup k blokovanému zařízení. Tato zpráva se také zobrazí, když se uživatel pokusí provést činnost s obsahem zařízení, které bylo pro tohoto uživatele zablokováno. Zpráva správci. Šablona zprávy, která bude odeslána správci sítě LAN, když se uživatel domnívá, že přístup k zařízení byl zablokován omylem nebo že činnosti s obsahem zařízení jsou nedopatřením zakázány. Poté, co uživatel požádá o poskytnutí přístupu, Kaspersky Endpoint Security odešle událost do aplikace Kaspersky Security Center: Zpráva o blokování přístupu k zařízení určená pro správce. Popis události obsahuje zprávu správci s nahrazenými proměnnými. Tyto události můžete zobrazit v konzole aplikace Kaspersky Security Center pomocí předdefinovaného výběru událostí User requests. Pokud vaše organizace nemá nasazenou aplikaci Kaspersky Security Center nebo není k dispozici připojení k serveru pro správu, aplikace odešle zprávu správci na zadanou e-mailovou adresu. |