Ochrana heslem

Počítač může sdílet více uživatelů s různou úrovní počítačové gramotnosti. Pokud mají uživatelé neomezený přístup k aplikaci Kaspersky Endpoint Security a jejím nastavením, celková úroveň ochrany počítače může být snížena. Ochrana heslem umožňuje omezit přístup uživatelů k aplikaci Kaspersky Endpoint Security podle oprávnění, která jsou jim udělena (například oprávnění k ukončení aplikace).

Pokud má uživatel, který zahájil relaci systému Windows (uživatel relace), oprávnění provést akci, aplikace Kaspersky Endpoint Security nepožaduje uživatelské jméno a heslo ani dočasné heslo. Uživatel získá přístup do aplikace Kaspersky Endpoint Security v souladu s udělenými oprávněními.

Pokud uživatel relace nemá oprávnění k provedení akce, může získat přístup k aplikaci následujícími způsoby:

Když se uživatel pokusí provést akci chráněnou heslem, aplikace Kaspersky Endpoint Security vyzve uživatele k zadání uživatelského jména a hesla nebo dočasného hesla (viz obrázek níže).

V okně pro zadání hesla můžete přepínat jazyky pouze stisknutím ALT+SHIFT. Používání jiných zkratek, i když jsou nakonfigurovány v operačním systému, nefunguje při přepínání jazyků.

Okno obsahuje pole pro zadání uživatelského jména a hesla. Uživatel si může vybrat časové období, během kterého aplikace nebude vyžadovat heslo.

Výzva k zadání hesla za účelem přístupu k aplikaci Kaspersky Endpoint Security

Uživatelské jméno a heslo

Chcete-li získat přístup k aplikaci Kaspersky Endpoint Security, měli byste zadat přístupové údaje k účtu. Ochrana heslem podporuje následující účty:

Dočasné heslo

Pomocí dočasného hesla lze udělit dočasný přístup k aplikaci Kaspersky Endpoint Security jednotlivému počítači mimo podnikovou síť. Správce vygeneruje dočasné heslo pro jednotlivý počítač ve vlastnostech počítače v aplikaci Kaspersky Security Center. Správce vybere akce, které budou chráněny dočasným heslem, a určí dobu platnosti dočasného hesla.

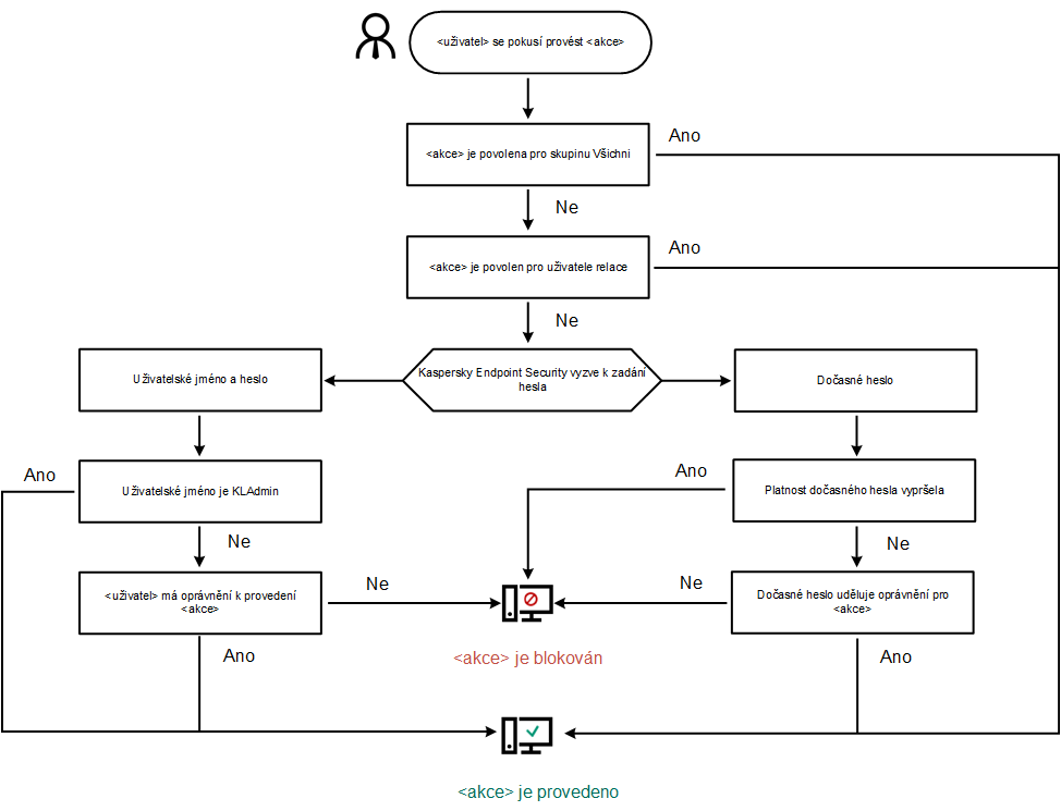
Algoritmus činnosti ochrany heslem

Aplikace Kaspersky Endpoint Security určí, zda povolit nebo blokovat akci chráněnou heslem, na základě následujícího algoritmu (viz obrázek níže).

Algoritmus činnosti ochrany heslem

V tomto oddíle

Povolit ochranu heslem

Udělení oprávnění jednotlivým uživatelům nebo skupinám

Použití dočasného hesla k udělení oprávnění

Rušení dočasného hesla

Zvláštní aspekty oprávnění týkajících se ochrany heslem

Resetování hesla KLAdmin

Začátek stránky