Allowlists and denylists

You can use allowlists and denylists for more granular control of the way the mail system reacts to messages from certain addresses. For example, sources that are officially not spam but are identified by the application as mass mail (for example, messages from news portals) can be added to the allowlist.

You can use the following to configure allowlists and denylists:

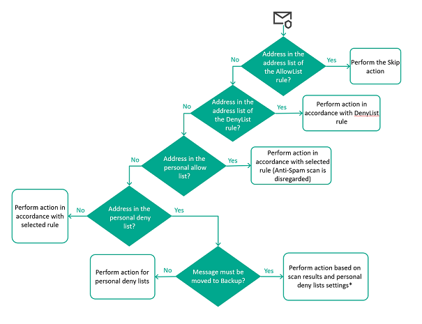
A flowchart of the default algorithm for processing messages in accordance with allowlists and denylists is shown in the figure below. You can change the action for the DenyList rule (Reject or Delete message) as well as change the rules priority by moving the AllowList and DenyList rules around the rule table. In this case, the algorithm for applying actions will differ from the one described below.

The figure shows the diagram of message processing in accordance with allow and deny lists of addresses.

Algorithm for processing messages in accordance with allowlists and denylists

Messages whose sender and recipients have their addresses on an allowlist or denylist in message processing rules are processed as follows:

If the message is not subject to global allowlists and denylists in message processing rules, the application checks if the sender address is found in personal lists of the recipient.

If the addresses are not present in any of the lists either in message processing rules or in personal lists of the recipient, the message is processed in accordance with the selected rule. The rule selection algorithm is described in more detail in the chapter about the application of message processing rules.

In this Help section

Configuring custom lists

Viewing personal allowlists and denylists

Creating personal lists

Page top