Ao conectar à interface web pela primeira vez após a instalação do aplicativo, será necessário criar um novo cluster antes de começar.
Será possível visualizar e alterar várias configurações do aplicativo, dependendo da conta que estiver usando para se conectar à interface web.
A conta de administrador local criada durante a instalação do aplicativo tem o conjunto completo de permissões. Outras contas de aplicativo não podem ser criadas. No entanto, caso a Autenticação de conexão única (SSO) tenha sido configurada, os usuários do domínio do Active Directory poderão se conectar à interface web em suas contas de domínio no modo administrador ou no modo usuário e visualizar as seções disponíveis de acordo com as permissões definidas no aplicativo.
Para conexão com a interface web do aplicativo na conta do administrador local:
https://<endereço IP do nome de domínio totalmente qualificado (FQDN) do node Controle>
Com isso, será aberta a página de autorização da interface da Web solicitando a digitação do nome de usuário e senha.
Para a conta local de administrador, insira Administrator.
A senha local do Administrador será configurada durante a instalação do aplicativo.
Caso a senha seja digitada incorretamente por cinco vezes, a autorização usando a conta do administrador local será desativada por cinco minutos antes que seja possível tentar novamente. A capacidade de autorização em uma conta de domínio por meio do protocolo NTLM permanecerá disponível.
Com isso, a janela principal da interface web do aplicativo será aberta.
Para se conectar à interface web do aplicativo com uma conta de usuário diferente:
Digite o seguinte endereço no navegador:
https://<endereço IP do nome de domínio totalmente qualificado (FQDN) do node Controle>
Caso a autenticação com conexão única do Kerberos tenha sido configurada, será necessário somente inserir o endereço no formato FQDN.
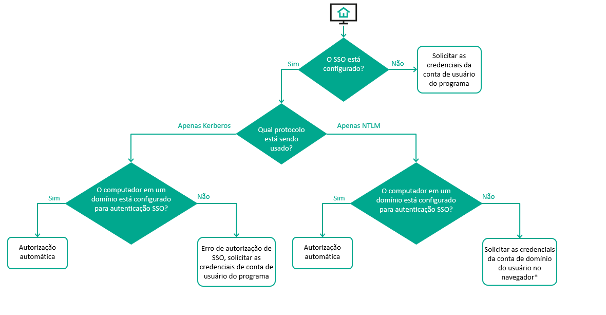
O restante do procedimento de autorização depende de suas respostas para as seguintes perguntas:
A figura abaixo mostra o procedimento de autorização dependendo dos fatores listados acima.

Procedimento de autorização ao conectar-se à interface da Web no modo de usuário
* Caso a senha seja digitada incorretamente por cinco vezes quando solicitado por um navegador para as credenciais da conta de domínio do usuário, a autenticação NTLM será desativada por cinco minutos. A capacidade de autorização na conta do administrador local permanecerá disponível.
Caso o aplicativo esteja configurado para usar autenticação Kerberos e NTLM simultaneamente, o procedimento de autorização terá o seguinte aspecto:
Para que a autorização automática funcione corretamente em computadores membros de um domínio do Active Directory configurado para usar autenticação SSO, é necessária configuração adicional no sistema operacional e nas configurações do navegador.
Se a autorização for bem-sucedida, a janela principal da interface web do aplicativo será aberta. Caso o usuário tenha permissão para acessar diferentes modos de visualização da interface da Web, ele poderá alternar entre esses modos.