Ao conectar à interface web pela primeira vez após a instalação do aplicativo, será necessário criar um novo cluster antes de começar.
Você pode visualizar e editar diversas configurações do aplicativo, dependendo da conta que estiver usando para se conectar à interface web.
Para se conectar à interface web do aplicativo com uma conta de usuário privilegiado local:
https://<endereço IP ou nome de domínio totalmente qualificado (FQDN) do node de Controle>:<porta para conectar à interface da web>
Com isso, será aberta a página de autorização da interface da Web solicitando a digitação do nome de usuário e senha.
Administrador.A senha da conta de usuário 'Administrador' é configurada durante a configuração inicial do aplicativo.
Se você inserir uma senha incorreta cinco vezes, a autorização com uma conta de usuário privilegiado será desativada por cinco minutos. A capacidade de autorização em uma conta de domínio por meio do protocolo NTLM permanecerá disponível.
Com isso, a janela principal da interface web do aplicativo será aberta.
Para efetuar login na interface da Web do aplicativo com uma conta de usuário com autenticação SSO:
Digite o seguinte endereço no navegador:
https://<endereço IP ou nome de domínio totalmente qualificado (FQDN) do node de Controle>:<porta para conectar à interface da web>
Caso a autenticação com conexão única do Kerberos tenha sido configurada, será necessário somente inserir o endereço no formato FQDN.
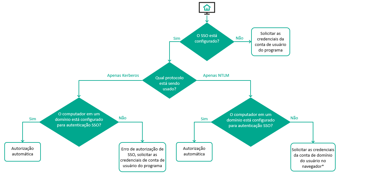
O restante do procedimento de autorização depende de suas respostas para as seguintes perguntas:
A figura abaixo mostra o procedimento de autorização dependendo dos fatores listados acima.

Procedimento de autorização ao conectar-se à interface da Web no modo de usuário
* Caso a senha seja digitada incorretamente por cinco vezes quando solicitado por um navegador para as credenciais da conta de domínio do usuário, a autenticação NTLM será desativada por cinco minutos. A autorização sob a conta de usuário privilegiado permanece disponível.
Caso o aplicativo esteja configurado para usar autenticação Kerberos e NTLM simultaneamente, o procedimento de autorização terá o seguinte aspecto:
Para que a autorização automática funcione corretamente em computadores membros de um domínio do Active Directory configurado para usar autenticação SSO, é necessária configuração adicional no sistema operacional e nas configurações do navegador.
Se a autorização for bem-sucedida, a janela principal da interface web do aplicativo será aberta. Caso o usuário com autenticação SSP tenha permissão para acessar diferentes modos de visualização da interface da Web, poderá alternar entre esses modos.