O Controlo de Dispositivos gere o acesso de utilizador a dispositivos que são instalados no ou ligados ao computador (por exemplo, discos rígidos, câmaras ou módulos Wi-Fi). Tal permite proteger o computador da infeção quando os dispositivos são ligados, e impede a perda ou fuga de dados.
Níveis de acesso ao dispositivo
O Controlo de Dispositivos controla o acesso aos seguintes níveis:
Pode configurar o acesso ao dispositivo do seguinte modo:
Pode configurar o acesso ao dispositivo do seguinte modo:
Pode adicionar dispositivos fiáveis com base nos seguintes dados:
SCSI\CDROM&VEN_NECVMWAR&PROD_VMWARE_SATA_CD00\5&354AE4D7&0&000000. Se desejar adicionar vários dispositivos específicos, é conveniente adicionar dispositivos por ID.VID_1234&PID_5678. Se usar dispositivos de um determinado modelo na sua organização, é conveniente adicionar dispositivos por modelo. Deste modo, pode adicionar todos os dispositivos deste modelo.* substitui qualquer conjunto de carateres. O Kaspersky Endpoint Security não suporta o caráter ? ao introduzir uma máscara. Por exemplo, WDC_C*.* substitui qualquer conjunto de carateres. O Kaspersky Endpoint Security não suporta o caráter ? ao introduzir uma máscara. Por exemplo, VID_05AC & PID_ *.O Controlo de Dispositivos regula o acesso do utilizador a dispositivos através de regras de acesso. O Controlo de Dispositivos também o permite guardar eventos de ligação/desconexão de dispositivo. Para guardar eventos, tem de configurar o registo de eventos numa política.
Se o acesso a um dispositivo depender do barramento de ligação (o estado
), o Kaspersky Endpoint Security não guarda eventos de ativação/desativação de dispositivos. Para ativar o Kaspersky Endpoint Security para guardar eventos de ativação/desativação de dispositivos, permita o acesso ao tipo correspondente de dispositivo (o estado
) ou adicione o dispositivo à lista fiável.
Quando um dispositivo que está bloqueado pelo Controlo de Dispositivos é ligado ao computador, o Kaspersky Endpoint Security bloqueará o acesso e apresentará uma notificação (ver a figura abaixo).

Notificação de Controlo de Dispositivos
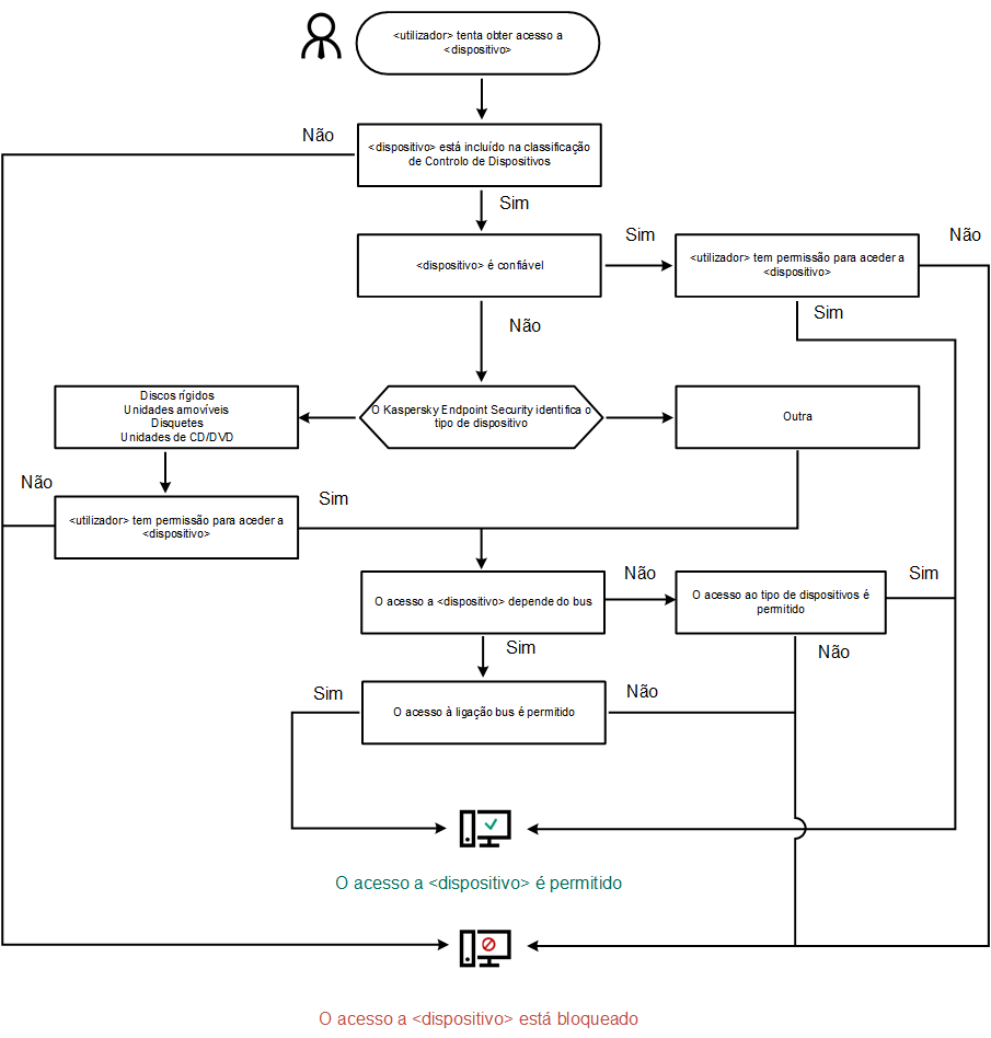
Algoritmo operacional do Controlo de Dispositivos
O Kaspersky Endpoint Security toma uma decisão sobre se é permitido o acesso a um dispositivo depois do utilizador ligar o mesmo ao computador (ver figura abaixo).

Algoritmo operacional do Controlo de Dispositivos
Se um dispositivo estiver ligado e o acesso for permitido, pode editar a regra de acesso e bloquear o acesso. Neste caso, na próxima vez que alguém tentar aceder ao dispositivo (tal como para visualizar a árvore de pastas ou executar operações de leitura ou escrita), o Kaspersky Endpoint Security bloqueia o acesso. Um dispositivo sem sistema de ficheiros apenas é bloqueado na próxima vez que o dispositivo for ligado.
Se um utilizador do computador com Kaspersky Endpoint Security instalado tiver de solicitar acesso a um dispositivo que o utilizador acredite ter sido bloqueado por engano, envie ao utilizador as instruções de pedido de acesso.
Definições do componente Controlo de Dispositivos
Parâmetro |
Descrição |
|---|---|
Permitir pedido de acesso temporário (disponível apenas na Consola do Kaspersky Security Center) |
Se a caixa de verificação estiver selecionada, o botão Solicitar acesso está disponível na interface local do Kaspersky Endpoint Security. Com este botão, o utilizador pode solicitar o acesso temporário a um dispositivo bloqueado. |
Dispositivos e redes Wi-Fi
|
Esta tabela inclui todos os tipos de dispositivos possíveis, de acordo com a classificação do componente Controlo de Dispositivos, incluindo os respetivos estados de acesso. |
Barramentos de ligação |
Uma lista de todos os barramentos de ligação disponíveis, de acordo com a classificação do componente Controlo de Dispositivos, incluindo os respetivos estados de acesso. |
Dispositivos fiáveis |
Lista de dispositivos fiáveis e utilizadores com acesso a estes dispositivos. |
Anti-Bridging |
O Anti-Bridging inibe a criação de pontes de rede ao impedir o estabelecimento simultâneo de várias ligações de rede a um computador. Isto permite-lhe proteger uma rede empresarial contra ataques através de redes não protegidas e não autorizadas. O Anti-Bridging bloqueia o estabelecimento de múltiplas ligações de acordo com as prioridades dos dispositivos. Quanto mais alta for a posição de um dispositivo na lista, mais alta será a sua prioridade. Se uma ligação ativa e uma nova ligação forem do mesmo tipo (por exemplo, Wi-Fi), o Kaspersky Endpoint Security bloqueia a ligação ativa e permite o estabelecimento da nova ligação. Se uma ligação ativa e uma nova ligação forem de tipos diferentes (por exemplo, um adaptador de rede e Wi-Fi), o Kaspersky Endpoint Security bloqueia a ligação com a prioridade mais baixa e permite a ligação com a prioridade mais alta. O Anti-Bridging suporta a operação com os seguintes tipos de dispositivos: adaptador de rede, Wi-Fi e modem. |
Modelos de mensagem |
Mensagem sobre o bloqueio. Modelo da mensagem que surge quando um utilizador tenta aceder a um dispositivo bloqueado. Esta mensagem surge também quando um utilizador tenta executar uma operação no conteúdo do dispositivo que foi bloqueado para este utilizador. Mensagem para o administrador. Um modelo da mensagem que é enviada para o administrador da rede local quando o utilizador considera que o acesso ao dispositivo foi bloqueado por erro ou que uma operação com conteúdo do dispositivo foi proibida por erro. Depois de o utilizador solicitar acesso, o Kaspersky Endpoint Security envia um evento ao Kaspersky Security Center: Mensagem de bloqueio do acesso ao dispositivo para o administrador. A descrição do evento contém uma mensagem para o administrador com variáveis substituídas. Pode visualizar estes eventos na consola do Kaspersky Security Center utilizando a seleção de eventos predefinida User requests. Se a sua organização não tiver o Kaspersky Security Center implementado ou não houver uma ligação ao Servidor de Administração, a aplicação irá enviar uma mensagem ao administrador para o endereço de e-mail especificado. |