Le Contrôle des appareils gère l'accès des utilisateurs aux appareils installés ou connectés à l'ordinateur (par exemple, disques durs, caméra ou module Wi-Fi). Cela permet de protéger l'ordinateur contre l'infection lors de la connexion de ces appareils et de prévenir la perte ou la fuite de données.
Niveaux d'accès aux appareils
Le Contrôle des appareils gère l'accès aux niveaux suivants :
Vous pouvez configurer l'accès des appareils de la manière suivante :
Vous pouvez configurer l'accès des appareils de la manière suivante :
Vous pouvez ajouter des appareils de confiance selon les données suivantes :
SCSI\CDROM&VEN_NECVMWAR&PROD_VMWARE_SATA_CD00\5&354AE4D7&0&000000. L'ajout d'un appareil par identifiant est pratique si vous souhaitez ajouter plusieurs appareils spécifiques.VID_1234&PID_5678. L'ajout d'appareil par modèle est pratique si vous utilisez des appareils d'un certain modèle dans votre organisation. Ainsi, vous pouvez ajouter tous les appareils de ce modèle.* remplace n'importe quelle combinaison de caractères. Kaspersky Endpoint Security ne prend pas en charge le caractère ? dans la saisie d'un masque. Par exemple, WDC_C*.* remplace n'importe quelle combinaison de caractères. Kaspersky Endpoint Security ne prend pas en charge le caractère ? dans la saisie d'un masque. Par exemple, VID_05AC & PID_ *.Le Contrôle des appareils gère l'accès des utilisateurs aux appareils à l'aide de règles d'accès. Le Contrôle des appareils permet également d'enregistrer les événements de connexion/déconnexion des appareils. Pour enregistrer les événements, vous devez configurer l'envoi des événements dans la stratégie.
Si l'accès à l'appareil dépend du bus de connexion (état
), Kaspersky Endpoint Security n'enregistre pas l'événement de connexion/de déconnexion de l'appareil. Pour que l'application Kaspersky Endpoint Security enregistre les événements de connexion/de déconnexion de l'appareil, autorisez l'accès au type d'appareil correspondant (état
) ou ajoutez l'appareil à la liste des appareils de confiance.
Quand l'appareil se connecte à un ordinateur auquel l'accès est interdit par le Contrôle des appareils, Kaspersky Endpoint Security bloque l'accès et affiche une notification (cf. ill. ci-dessous).

Notification du Contrôle des appareils
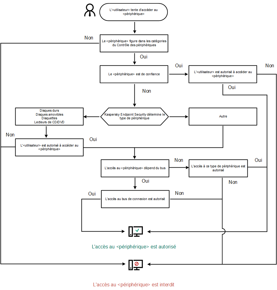
Algorithme de fonctionnement du Contrôle des appareils
Une fois que l'utilisateur a connecté un appareil à l'ordinateur, Kaspersky Endpoint Security prend la décision sur l'accès à cet appareil (cf. ill. ci-après).

Algorithme de fonctionnement du Contrôle des appareils
Si l'appareil est connecté et que l'accès est autorisé, vous pouvez modifier la règle d'accès et refuser l'accès. Dans ce cas, lors du prochain accès à l'appareil (consultation de l'arborescence de dossiers, lecture, écriture), Kaspersky Endpoint Security en bloque l'accès. Le blocage de l'appareil sans système de fichiers aura lieu uniquement lors de la connexion suivante de l'appareil.
Si l'utilisateur de l'ordinateur doté de Kaspersky Endpoint Security doit demander l'accès à un appareil qui, d'après lui, a été bloqué par erreur, transmettez lui l'instruction de demande d'accès.
Paramètres du module Contrôle des appareils
Paramètre |
Description |
|---|---|
Autoriser la demande d'accès temporaire (disponible uniquement dans Kaspersky Security Center Console) |
Si la case est cochée, alors le bouton Demander l'accès dans l'interface locale de Kaspersky Endpoint Security est accessible. Cliquez sur ce bouton pour ouvrir la fenêtre Demande d'accès à l'appareil. Cette fenêtre permet à l'utilisateur de demander un accès temporaire à l'appareil bloqué. |
Appareils et réseaux Wi-Fi
|
Tableau reprenant tous les types possibles d'appareils selon la classification du module Contrôle des appareils, ainsi que l'état d'accès à ceux-ci. |
Bus de connexion |
Liste de tous les types possibles de bus de connexion selon la classification du module Contrôle des appareils, ainsi que l'état d'accès à ces types de bus. |
Appareils de confiance |
Liste des appareils de confiance et des utilisateurs autorisés à accéder à ceux-ci. |
Anti-Bridging |
L'Anti-Bridging empêche la création de ponts réseau, ce qui élimine la possibilité d'établir simultanément plusieurs connexions réseau pour un ordinateur. Il offre une protection du réseau de l'entreprise contre les attaques via des réseaux non sécurisés et non autorisés. Anti-Bridging bloque l'établissement de plusieurs connexions en fonction des priorités de l'appareil. Plus l'appareil est haut dans la liste, plus sa priorité est élevée. Si les connexions actives et nouvelles sont du même type (Wi-Fi, par exemple), Kaspersky Endpoint Security bloque la connexion active et permet l'établissement d'une nouvelle connexion. Si les connexions actives et nouvelles sont de types différents (par exemple, adaptateur réseau et Wi-Fi), Kaspersky Endpoint Security bloque la connexion dont la priorité est inférieure et autorise la connexion avec une priorité supérieure. Anti-Bridging est compatible avec les types d'appareil suivants : carte réseau, Wi-Fi et modem. |
Modèles de messages |
Message sur le blocage. Modèle du message qui apparaît lorsqu'un utilisateur accède à un appareil bloqué. Ce message apparaît également lorsqu'un utilisateur tente d'exécuter une opération interdite sur le contenu de l'appareil. Message à l'administrateur. Modèle du message à envoyer à l'administrateur du réseau local d'entreprise si l'utilisateur croit que le blocage de l'accès à l'appareil ou l'interdiction des opérations impliquant le contenu de l'appareil sont intervenus par erreur. Après que l'utilisateur a demandé l'autorisation d'accès, Kaspersky Endpoint Security envoie un événement à Kaspersky Security Center : Message envoyé à l'administrateur sur l'interdiction de l'accès à l'appareil. La description de l'événement contient un message adressé à l'administrateur avec des variables substituées. Vous pouvez consulter ces événements dans la console de Kaspersky Security Center à l'aide de la sélection d'événements prédéfinie Requêtes des utilisateurs. Si votre organisation n'a pas déployé Kaspersky Security Center ou s'il n'y a pas de connexion au Serveur d'administration, l'application enverra un message à l'administrateur à l'adresse email indiquée. |