Controlo de Dispositivos

O Controlo de Dispositivos gere o acesso de utilizador a dispositivos que são instalados no ou ligados ao computador (por exemplo, discos rígidos, câmaras ou módulos Wi-Fi). Tal permite proteger o computador da infeção quando os dispositivos são ligados, e impede a perda ou fuga de dados.

Níveis de acesso ao dispositivo

O Controlo de Dispositivos controla o acesso aos seguintes níveis:

O Controlo de Dispositivos regula o acesso do utilizador a dispositivos através de regras de acesso. O Controlo de Dispositivos também o permite guardar eventos de ligação/desconexão de dispositivo. Para guardar eventos, tem de configurar o registo de eventos numa política.

Se o acesso a um dispositivo depender do barramento de ligação (o estado ), o Kaspersky Endpoint Security não guarda eventos de ativação/desativação de dispositivos. Para ativar o Kaspersky Endpoint Security para guardar eventos de ativação/desativação de dispositivos, permita o acesso ao tipo correspondente de dispositivo (o estado ) ou adicione o dispositivo à lista fiável.

Quando um dispositivo que está bloqueado pelo Controlo de Dispositivos é ligado ao computador, o Kaspersky Endpoint Security bloqueará o acesso e apresentará uma notificação (ver a figura abaixo).

Notificação sobre o acesso bloqueado ao dispositivo. O utilizador pode solicitar acesso temporário ou permanente ao dispositivo.

Notificação de Controlo de Dispositivos

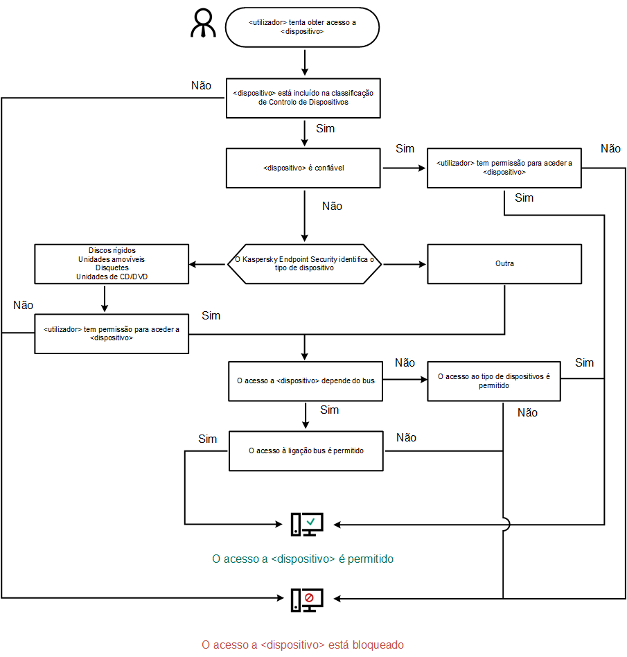
Algoritmo operacional do Controlo de Dispositivos

O Kaspersky Endpoint Security toma uma decisão sobre se é permitido o acesso a um dispositivo depois do utilizador ligar o mesmo ao computador (ver figura abaixo).

Algoritmo operacional do Controlo de Dispositivos

Se um dispositivo estiver ligado e o acesso for permitido, pode editar a regra de acesso e bloquear o acesso. Neste caso, na próxima vez que alguém tentar aceder ao dispositivo (tal como para visualizar a árvore de pastas ou executar operações de leitura ou escrita), o Kaspersky Endpoint Security bloqueia o acesso. Um dispositivo sem sistema de ficheiros apenas é bloqueado na próxima vez que o dispositivo for ligado.

Se um utilizador do computador com Kaspersky Endpoint Security instalado tiver de solicitar acesso a um dispositivo que o utilizador acredite ter sido bloqueado por engano, envie ao utilizador as instruções de pedido de acesso.

Definições do componente Controlo de Dispositivos

Parâmetro

Descrição

Permitir pedido de acesso temporário

(disponível apenas na Consola do Kaspersky Security Center)

Se a caixa de verificação estiver selecionada, o botão Solicitar acesso está disponível na interface local do Kaspersky Endpoint Security. Com este botão, o utilizador pode solicitar o acesso temporário a um dispositivo bloqueado.

Dispositivos e redes Wi-Fi

 

Esta tabela inclui todos os tipos de dispositivos possíveis, de acordo com a classificação do componente Controlo de Dispositivos, incluindo os respetivos estados de acesso.

Barramentos de ligação

Uma lista de todos os barramentos de ligação disponíveis, de acordo com a classificação do componente Controlo de Dispositivos, incluindo os respetivos estados de acesso.

Dispositivos fiáveis

Lista de dispositivos fiáveis e utilizadores com acesso a estes dispositivos.

Anti-Bridging

O Anti-Bridging inibe a criação de pontes de rede ao impedir o estabelecimento simultâneo de várias ligações de rede a um computador. Isto permite-lhe proteger uma rede empresarial contra ataques através de redes não protegidas e não autorizadas.

O Anti-Bridging bloqueia o estabelecimento de múltiplas ligações de acordo com as prioridades dos dispositivos. Quanto mais alta for a posição de um dispositivo na lista, mais alta será a sua prioridade.

Se uma ligação ativa e uma nova ligação forem do mesmo tipo (por exemplo, Wi-Fi), o Kaspersky Endpoint Security bloqueia a ligação ativa e permite o estabelecimento da nova ligação.

Se uma ligação ativa e uma nova ligação forem de tipos diferentes (por exemplo, um adaptador de rede e Wi-Fi), o Kaspersky Endpoint Security bloqueia a ligação com a prioridade mais baixa e permite a ligação com a prioridade mais alta.

O Anti-Bridging suporta a operação com os seguintes tipos de dispositivos: adaptador de rede, Wi-Fi e modem.

Modelos de mensagem

Mensagem sobre o bloqueio. Modelo da mensagem que surge quando um utilizador tenta aceder a um dispositivo bloqueado. Esta mensagem surge também quando um utilizador tenta executar uma operação no conteúdo do dispositivo que foi bloqueado para este utilizador.

Mensagem para o administrador. Um modelo da mensagem que é enviada para o administrador da rede local quando o utilizador considera que o acesso ao dispositivo foi bloqueado por erro ou que uma operação com conteúdo do dispositivo foi proibida por erro. Depois de o utilizador solicitar acesso, o Kaspersky Endpoint Security envia um evento ao Kaspersky Security Center: Mensagem de bloqueio do acesso ao dispositivo para o administrador. A descrição do evento contém uma mensagem para o administrador com variáveis substituídas. Pode visualizar estes eventos na consola do Kaspersky Security Center utilizando a seleção de eventos predefinida User requests. Se a sua organização não tiver o Kaspersky Security Center implementado ou não houver uma ligação ao Servidor de Administração, a aplicação irá enviar uma mensagem ao administrador para o endereço de e-mail especificado.

Veja também: Gerir a aplicação através da interface local

Ativar e desativar o Controlo de Dispositivos

Sobre as regras de acesso

Editar uma regra de acesso a dispositivos

Editar uma regra de acesso a barramentos de ligação

Gerir o acesso a dispositivos móveis

Controlo de impressão

Controlo de ligações Wi-Fi

Monitorizar o uso de unidades amovíveis

Alterar a duração da cache

Ações com dispositivos fiáveis

Obter acesso a um dispositivo bloqueado

Editar modelos de mensagens de Controlo de Dispositivos

Anti-Bridging

Topo da página