Die „Gerätekontrolle“ verwaltet den Zugriff von Benutzern auf die Geräte, die installiert oder mit dem Computer verbunden sind (z. B. auf Festplatten, Kamera oder WLAN-Modul). Bei einer Verbindung mit diesen Geräten kann der Computer so vor einer Infektion geschützt werden, und Datenverlust oder Datendiebstahl lassen sich verhindern.
Wenn die Gerätekontrolle aktiviert ist, leitet das Programm Informationen über angeschlossene Geräte an Kaspersky Security Center weiter. Die Liste der verbundenen Geräte können Sie in Kaspersky Security Center im Ordner Erweitert → Datenverwaltung → Hardware ansehen.
Ebenen für den Zugriff auf Geräte
Die „Gerätekontrolle“ verwaltet den Zugriff auf folgenden Ebenen:
Sie können den Zugriff auf Geräte wie folgt anpassen:
Sie können den Zugriff auf Geräte wie folgt anpassen:
Sie können vertrauenswürdige Geräte mithilfe der folgenden Daten hinzufügen:
SCSI\CDROM&VEN_NECVMWAR&PROD_VMWARE_SATA_CD00\5&354AE4D7&0&000000. Es bietet sich an, Geräte mithilfe von IDs hinzuzufügen, wenn Sie mehrere bestimmte Geräte hinzufügen möchten.VID_1234&PID_5678. Es bietet sich an, Geräte mithilfe des Modells hinzuzufügen, wenn Sie in Ihrem Unternehmen Geräte eines bestimmten Modells verwenden. Dadurch können Sie alle Geräte dieses Modells hinzufügen.* steht als Platzhalter für eine beliebige Zeichenkombination. Das Zeichen ? wird bei der Angabe einer Maske von Kaspersky Endpoint Security nicht unterstützt. Beispiel: WDC_C*.* steht als Platzhalter für eine beliebige Zeichenkombination. Das Zeichen ? wird bei der Angabe einer Maske von Kaspersky Endpoint Security nicht unterstützt. Beispiel: VID_05AC&PID_*.Die „Gerätekontrolle“ verwendet Zugriffsregeln, um den Zugriff von Benutzern auf Geräte zu regulieren. Außerdem kann die „Gerätekontrolle“ Ereignisse über die Verbindung/Trennung von Geräten speichern. Damit Ereignisse gespeichert werden, müssen Sie in der Richtlinie das Senden von Ereignissen anpassen.
Falls der Zugriff auf das Gerät von der Schnittstelle abhängig ist (Status
), werden Ereignisse über die Verbindung/Trennung des Geräts nicht von Kaspersky Endpoint Security gespeichert. Damit das Programm Kaspersky Endpoint Security Ereignisse über die Verbindung/Trennung des Geräts speichert, erlauben Sie den Zugriff auf den entsprechenden Gerätetyp (Status
) oder fügen Sie das Gerät zur Liste der vertrauenswürdigen Geräte hinzu.
Wird mit dem Computer ein Gerät verbunden, auf das der Zugriff von der „Gerätekontrolle“ verboten ist, so blockiert Kaspersky Endpoint Security den Zugriff und zeigt eine Benachrichtigung an (s. Bild unten).

Benachrichtigung der „Gerätekontrolle”
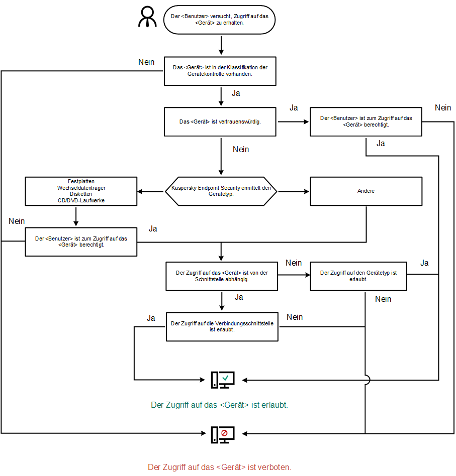
Algorithmus der „Gerätekontrolle”
Kaspersky Endpoint Security entscheidet über den Zugriff auf ein Gerät, sobald dieses vom Benutzer an den Computer angeschlossen wird (s. folgende Abb.).

Algorithmus der „Gerätekontrolle”
Wenn ein Gerät verbunden ist und der Zugriff erlaubt ist, können Sie die Zugriffsregel ändern und den Zugriff verbieten. Wenn das nächste Mal auf das Gerät zugegriffen wird (Anzeige der Ordnerstruktur, Lesen, Schreiben), blockiert Kaspersky Endpoint Security den Zugriff. Geräte ohne Dateisystem werden erst blockiert, wenn sie zum nächsten Mal mit dem Computer verbunden werden.
Wenn der Benutzer eines Computers, auf dem das Programm Kaspersky Endpoint Security installiert ist, den Zugriff auf ein Gerät angefordert hat, das seiner Meinung nach irrtümlicherweise blockiert wurde, so übermitteln Sie ihm eine Anleitung für die Zugriffsanforderung.
Einstellungen der Komponente „Gerätekontrolle”
Einstellung |
Beschreibung |
|---|---|
Anfragen auf temporären Zugriff erlauben (nur in der Konsole von Kaspersky Security Center verfügbar) |
Wenn das Kontrollkästchen aktiviert ist, ist die Schaltfläche Zugriff erfragen in der lokalen Programmoberfläche von Kaspersky Endpoint Security verfügbar. Mit dieser Schaltfläche kann der Benutzer den temporären Zugriff auf ein blockiertes Gerät erfragen. |
Geräte und WLAN-Netzwerke |
Tabelle mit allen verfügbaren Gerätetypen nach der Klassifikation der Komponente „Gerätekontrolle“ und dem entsprechenden Zugriffsstatus. |
Verbindungsschnittstellen |
Liste aller verfügbaren Schnittstellen nach der Klassifikation der Komponente „Gerätekontrolle“ und die entsprechenden Varianten für den Zugriffsstatus. Kaspersky Endpoint Security erlaubt oder verweigert den Zugriff auf Geräte je nach Art der Verbindungsschnittstelle, wenn der Modus Von Verbindungsschnittstelle abhängig ausgewählt ist. |
Vertrauenswürdige Geräte |
Liste der vertrauenswürdigen Geräte und Benutzer, denen der Zugriff auf diese Geräte erlaubt ist. |
Bei Vererbung Werte zusammenführen (nur in der Konsole von Kaspersky Security Center verfügbar) |
Dadurch wird die Liste der vertrauenswürdigen Geräte in den übergeordneten und untergeordneten Richtlinien von Kaspersky Security Center zusammengeführt. Um Listen zusammenzuführen, muss die untergeordnete Richtlinie so konfiguriert werden, dass sie die Einstellungen der übergeordneten Richtlinie von Kaspersky Security Center erbt. Wenn das Kontrollkästchen aktiviert ist, werden Listenelemente aus der übergeordneten Richtlinie von Kaspersky Security Center in untergeordneten Richtlinien angezeigt. Auf diese Weise können Sie z. B. eine konsolidierte Liste der vertrauenswürdigen Geräte für das gesamte Unternehmen erstellen. Vererbte Listenelemente in einer untergeordneten Richtlinie können nicht gelöscht oder bearbeitet werden. Elemente in der Liste der vertrauenswürdigen Geräte, die während der Vererbung zusammengeführt werden, können nur in der übergeordneten Richtlinie gelöscht und bearbeitet werden. Sie können Listenelemente in untergeordneten Richtlinien hinzufügen, bearbeiten oder löschen. Wenn Elemente auf Listen der untergeordneten und übergeordneten Richtlinie übereinstimmen, werden diese Elemente als dasselbe Element der übergeordneten Richtlinie angezeigt. Wenn das Kontrollkästchen deaktiviert ist, werden die Elemente der Listen mit vertrauenswürdigen Geräten bei der Vererbung der Einstellungen der Richtlinien für Kaspersky Security Center nicht zusammengefasst. Mit dieser Funktionalität können Listen auch in Richtlinienprofilen zusammengeführt werden. Um Listen im Profil mit der höchsten Priorität zusammenzuführen, aktivieren Sie die Vererbung der Einstellungen aus einem Profil mit niedrigerer Priorität. Details über die Prioritäten von Richtlinienprofilen finden Sie in der Hilfe zu Kaspersky Security Center. |
Anti-Bridging |
Anti-Bridging verhindert die Erstellung von Netzwerkbrücken und verhindert zu diesem Zweck, dass gleichzeitig mehrere Netzwerkverbindungen für den Computer hergestellt werden. Dadurch kann das Unternehmensnetzwerk vor Angriffen über ungeschützte und nicht autorisierte Netzwerke geschützt werden. Anti-Bridging blockiert die Herstellung mehrerer Verbindungen, wobei die Prioritäten der Geräte berücksichtigt werden. Je weiter oben ein Gerät auf der Liste steht, desto höher ist seine Priorität. Haben eine aktive Verbindung und eine neue Verbindung den gleichen Typ (z. B. WLAN), so blockiert Kaspersky Endpoint Security die aktive Verbindung und erlaubt die Herstellung der neuen Verbindung. Haben eine aktive Verbindung und eine neue Verbindung unterschiedliche Typen (z. B. Netzwerkadapter und WLAN), so blockiert Kaspersky Endpoint Security die Verbindung mit der niedrigeren Priorität und erlaubt die Herstellung der Verbindung mit der höheren Priorität. Anti-Bridging unterstützt die folgenden Gerätetypen: Netzwerkadapter, WLAN und Modem. |
Vorlagen für Nachrichten |
Nachricht beim Blockieren. Vorlage der Nachricht, die erscheint, wenn der Benutzer auf ein blockiertes Gerät zugreift. Diese Nachricht erscheint auch, wenn der Benutzer versucht, einen Vorgang mit dem Geräteinhalt auszuführen, zu dem dieser Benutzer nicht berechtigt ist. Nachricht an den Administrator. Vorlage für die Nachricht, die an den Administrator des lokalen Unternehmensnetzwerks gesendet wird, wenn die Zugriffsverweigerung auf ein Gerät oder das Verbot eines Vorgangs mit dem Geräteinhalt nach Meinung des Benutzers irrtümlicherweise erfolgt. Nachdem der Benutzer den Zugriff anfragt, sendet Kaspersky Endpoint Security ein Ereignis an Kaspersky Security Center: Nachricht an den Administrator über Zugriffsverbot auf Gerät. Die Ereignisbeschreibung enthält eine Nachricht an den Administrator mit ersetzten Variablen. Sie können diese Ereignisse in der Kaspersky Security Center-Konsole mithilfe der vordefinierten Ereignisauswahl Benutzeranfragen ansehen. Wenn Kaspersky Security Center in Ihrem Unternehmen nicht bereitgestellt wird oder keine Verbindung zum Administrationsserver besteht, sendet die App dem Administrator eine Nachricht an die angegebene E-Mail-Adresse. |