Device Control

Device Control manages user access to devices that are installed on or connected to the computer (for example, hard drives, cameras, or Wi-Fi modules). This lets you protect the computer from infection when such devices are connected, and prevent loss or leaks of data.

If Device Control is enabled, the application relays information about connected devices to Kaspersky Security Center. You can view the list of connected devices in Kaspersky Security Center in the AdvancedRepositoriesHardware folder.

Device access levels

Device Control controls access at the following levels:

Device Control regulates user access to devices by using access rules. Device Control also lets you save device connection/disconnection events. To save events, you need to configure the registration of events in a policy.

If access to a device depends on the connection bus (the status), Kaspersky Endpoint Security does not save device connection/disconnection events. To enable Kaspersky Endpoint Security to save device connection/disconnection events, allow access to the corresponding type of device (the status) or add the device to the trusted list.

When a device that is blocked by Device Control is connected to the computer, Kaspersky Endpoint Security will block access and show a notification (see the figure below).

Notification about blocked access to the device. The user can request temporary or permanent access.

Device Control notification

Device Control operating algorithm

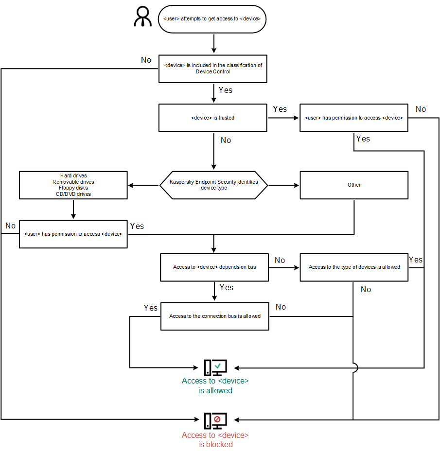
Kaspersky Endpoint Security makes a decision on whether to allow access to a device after the user connects the device to the computer (see the figure below).

Device Control operating algorithm

If a device is connected and access is allowed, you can edit the access rule and block access. In this case, the next time someone attempts to access the device (such as to view the folder tree, or perform read or write operations), Kaspersky Endpoint Security blocks access. A device without a file system is blocked only the next time that the device is connected.

If a user of the computer with Kaspersky Endpoint Security installed must request access to a device that the user believes was blocked by mistake, send the user the request access instructions.

In this section

About access rules

Managing access to devices by type

Managing access to devices by connection bus

Differentiation of user access rights to devices

Managing access to mobile devices

Managing access to Bluetooth devices

Control of printing

Control of Wi-Fi connections

Monitoring usage of removable drives

Changing the caching duration

Actions with trusted devices

Obtaining access to a blocked device

Editing templates of Device Control messages

Anti-Bridging

Page top