Az Eszközfelügyelő felügyeli az olyan eszközökhöz történő felhasználói elérést, amik csatlakoztatva vannak a számítógéphez (például merevlemezek, kamerák vagy Wi-Fi modulok). Ez lehetővé teszi, hogy védje számítógépét a fertőzésektől, ha ilyen eszközök vannak csatlakoztatva, valamint megelőzi az adatveszteséget- vagy szivárgást.
Eszközhozzáférési szintek
Az Eszközfelügyelő a következő szinteken felügyeli a hozzáférést:
Az eszköz hozzáférésének beállításait az alábbiak szerint lehet megadni:
Az eszköz hozzáférésének beállításait az alábbiak szerint lehet megadni:
Az alábbi adatok alapján hozzáadhat megbízható eszközöket:
SCSI\CDROM&VEN_NECVMWAR&PROD_VMWARE_SATA_CD00\5&354AE4D7&0&000000. Azonosító alapján kényelmesen lehet eszközöket hozzáadni, ha bizonyos meghatározott eszközöket akar hozzáadni.VID_1234&PID_5678. Modell alapján kényelmesen lehet eszközöket hozzáadni, amennyiben a szervezetében használt bizonyos készülékmodelleket akarja használni. Ilyen módon az adott modell valamennyi példányát hozzáadhatja.* karakter akármilyen karakterláncot helyettesíthet. A Kaspersky Endpoint Security nem támogatja a ? karaktert az eszköz maszkjának megadásakor. Például WDC_C*.* karakter akármilyen karakterláncot helyettesíthet. A Kaspersky Endpoint Security nem támogatja a ? karaktert az eszköz maszkjának megadásakor. Például VID_05AC&PID_*.Az Eszközfelügyelő szabályozza az eszközökhöz történő hozzáférést a hozzáférési szabályokkal. Az Eszközfelügyelővel elmentheti a készülék kapcsolódási/lecsatlakozási eseményeit. Az események elmentéséhez meg kell adnia a szabályzatban az események regisztrációját.
Ha a készülék elérése a csatlakozóbusztól függ (a
állapot), akkor a Kaspersky Endpoint Security nem menti el a készülék kapcsolódási/leválasztási eseményeket. Ahhoz, hogy engedélyezze, hogy a Kaspersky Endpoint Security elmentse az eszköz kapcsolódási/leválasztási eseményeket, engedélyezze a megfelelő típusú készülék elérését (a
állapot), vagy adja hozzá a készüléket a megbízható listához.
Ha egy olyan eszköz csatlakozik a számítógéphez, ami blokkolva van az Eszközfelügyelő által, akkor a Kaspersky Endpoint Security blokkolja az elérést, és megjelenít egy értesítést (lásd az alábbi ábrát).

Eszközfelügyelő értesítés
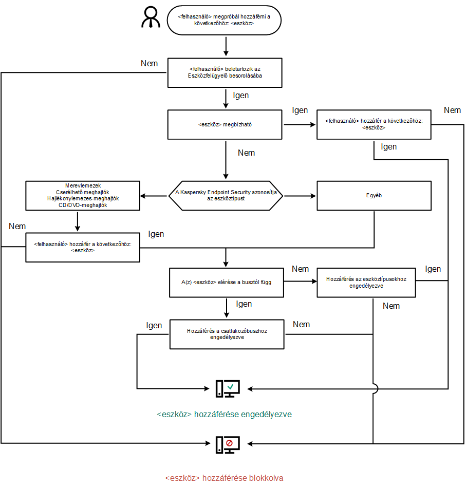
Eszközfigyelő műveleti algoritmus
A Kaspersky Endpoint Security döntést hoz az eszközök hozzáférésének engedélyezéséről, miután a felhasználó a számítógéphez csatlakoztatja őket (lásd az alábbi ábrát).

Eszközfigyelő műveleti algoritmus
Ha az eszköz csatlakoztatva van és hozzáférhető, akkor szerkesztheti a hozzáférési és a blokkolási szabályt. Ebben az esetben, ha legközelebb valaki megpróbál hozzáférni az eszközhöz (például ha meg akarja tekinteni a mappalistát, vagy olvasási és írási műveleteket akar elvégezni), akkor a Kaspersky Endpoint Security blokkolja a hozzáférést. A fájlrendszer nélküli eszköz csak a következő csatlakoztatás alkalmával blokkolódik.
Ha telepített Kaspersky Endpoint Security alkalmazással rendelkező számítógép felhasználójának hozzáférést kell kérnie egy olyan eszközhöz, amely a felhasználó szerint tévedésből van blokkolva, küldje el a felhasználónak a hozzáférés-kérési utasításokat.