“设备控制”管理用户对安装在计算机上或连接到计算机的设备(例如,硬盘驱动器、相机或 Wi-Fi 模块)的访问。这样可以在连接此类设备时保护计算机免受感染,并防止丢失或泄漏数据。
设备访问级别
“设备控制”控制以下级别的访问权限:
您可以按如下方式配置设备访问权限:
您可以按如下方式配置设备访问权限:
您可以根据以下数据添加受信任设备:
SCSI\CDROM&VEN_NECVMWAR&PROD_VMWARE_SATA_CD00\5&354AE4D7&0&000000。如果要添加多个特定设备,则按 ID 添加设备很方便。VID_1234&PID_5678。如果在组织中使用特定型号的设备,则按型号添加设备很方便。这样,您可以添加该型号的所有设备。* 字符可替换任意一组字符。输入掩码时,Kaspersky Endpoint Security 不支持 ? 字符。例如,WDC_C*。* 字符可替换任意一组字符。输入掩码时,Kaspersky Endpoint Security 不支持 ? 字符。例如,VID_05AC&PID_*。“设备控制”通过使用访问规则来管理用户对设备的访问。“设备控制”还允许您保存设备连接/断开连接事件。要保存事件,您需要在策略中配置事件注册。
如果对设备的访问权限取决于连接总线(
状态),Kaspersky Endpoint Security 不会保存设备连接/断开连接事件。要使 Kaspersky Endpoint Security 保存设备连接/断开连接事件,请允许访问相应的设备类型(
状态)或将设备添加到信任列表。
当被“设备控制”阻止的设备连接到计算机时,Kaspersky Endpoint Security 将阻止访问并显示通知(请参见下图)。

“设备控制”通知
设备控制运行算法
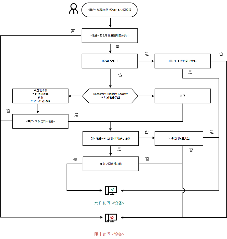
Kaspersky Endpoint Security 在用户将设备连接到计算机之后做出是否允许访问该设备的决定(请参见下图)。

设备控制运行算法
如果已连接设备并允许访问,您可以编辑访问规则并阻止访问。在这种情况下,下次有人尝试访问该设备(例如查看文件夹树或执行读取或写入操作)时,Kaspersky Endpoint Security 会阻止访问。没有文件系统的设备仅在该设备下一次连接时被阻止。
如果已安装有 Kaspersky Endpoint Security 的计算机上的用户需要请求被错误阻止的设备的访问权限,则向该用户发送请求访问说明。
设备控制组件设置
参数 |
描述 |
|---|---|
允许临时访问请求 (仅在 Kaspersky Security Center 控制台可用) |
如果选中此选框,“请求访问”按钮将在 Kaspersky Endpoint Security 的本地界面中可用。使用此按钮,用户可以请求临时访问被阻止的设备。 |
设备和 Wi-Fi 网络 |
该表包含根据设备控制组件的分类所有可能的设备类型,包括这些设备类型各自的访问状态。 |
连接总线 |
符合“设备控制”组件分类的所有可用连接总线的列表,包括这些连接总线各自的访问状态。如果选择了“取决于连接总线”模式,Kaspersky Endpoint Security 根据连接总线的类型允许或拒绝访问设备。 |
受信任设备 |
被授权访问这些设备的受信任设备和用户的列表。 |
反桥接 |
反桥接通过阻止为一台计算机同时建立多个网络连接来禁止创建网桥。这样可以保护公司网络避免未受保护和未经授权的网络上的攻击。 反桥接根据设备的优先级阻止建立多个连接。设备在列表中的位置越高,优先级越高。 如果活动连接和新连接属于同一类型(例如 Wi-Fi),则 Kaspersky Endpoint Security 会阻止活动连接并允许建立新连接。 如果活动连接和新连接属于不同类型(例如,网络适配器和 Wi-Fi),则 Kaspersky Endpoint Security 会阻止具有较低优先级的连接,允许具有较高优先级的连接。 反桥接支持以下类型的设备的操作:网络适配器、Wi-Fi 和调制解调器。 |
消息模板 |
“阻止消息”。当用户尝试访问阻止的设备时所显示的消息的模板。当用户尝试对被阻止使用的设备内容执行操作时,也会显示此消息。 “给管理员的消息”。当用户确信设备的访问权限或设备内容操作被错误地禁止时,发送给 LAN 管理员的消息的模板。在用户请求提供访问权限后,Kaspersky Endpoint Security 向 Kaspersky Security Center 发送一个事件: 发送给管理员的设备访问阻止消息。事件描述包含一条给管理员的消息,其中包含替换变量。您可以使用预定义事件分类用户请求在 Kaspersky Security Center 控制台中查看这些事件。如果您的组织没有部署 Kaspersky Security Center 或者没有连接到管理服务器,应用程序将向管理员发送一条消息到指定的电子邮件地址。 |