Uygulama Denetimi

Uygulama Denetimi, kullanıcıların bilgisayarlarındaki uygulamaların başlatılmasını yönetir. Böylece uygulamalar kullanılırken bir kurumsal güvenlik ilkesi uygulamak mümkün olur. Uygulama Denetimi ayrıca uygulamalara erişimi kısıtlayarak bilgisayara virüs bulaşma riskini azaltır.

Uygulama Denetimi yapılandırması şu adımlardan oluşur:

  1. Uygulama kategorileri oluşturma.

    Yönetici tarafından yönetilmek istenen uygulama kategorileri oluşturur. Uygulama kategorileri, yönetim gruplarından bağımsız olarak kurumsal ağdaki tüm bilgisayarlar içindir. Bir kategori oluşturmak için şu kriterleri kullanabilirsiniz: KL kategorisi (örneğin, Tarayıcılar), dosya karması, uygulama satıcısı ve diğer kriterler.

  2. Uygulama Denetimi kuralları oluşturma.

    Yönetici, yönetim grubu için ilkede Uygulama Denetimi kuralları oluşturur. Kural uygulama kategorilerini ve şu kategorilerdeki uygulamaların başlatma durumlarını içerir: engellenen veya izin verilen. Yönetici birçok kural oluşturabilir. Bir uygulama birden fazla kuralın kriterleriyle eşleşebilir. Engelle kuralının önceliği, izin ver kuralının önceliğinden daha yüksektir. Kaspersky Endpoint Security, bir uygulamanın her başlatıldığında bir kuralla eşleşip eşleşmediğini kontrol eder. Kaspersky Endpoint Security, uygulamayı tüm Uygulama Denetimi kurallarıyla sıralı olarak eşleştirir.

  3. Uygulama Denetimi modunu seçme.

    Yönetici, şu kuralların herhangi birine dahil olmayan uygulamalarla çalışmak için mod seçimi yapar (uygulama reddedilenler ve izin verilenler listesi).

Bir kullanıcı yasaklanmış bir uygulamayı başlatmayı denediğinde, Kaspersky Endpoint Security uygulamanın başlatılmasını engeller ve bir bildirim görüntüler (aşağıdaki resme bakın).

Uygulama Denetimi yapılandırmasının kontrolü için bir test modu sunulur. Bu modda, Kaspersky Endpoint Security şunları yapar:

Uygulama Denetimi işletim modları

Uygulama Denetimi bileşeni iki modda çalışır:

Uygulama Denetimi, Kaspersky Endpoint Security yerel arabirimi ve Kaspersky Security Center kullanılarak bu modlarda çalışacak şekilde yapılandırılabilir.

Bununla birlikte Kaspersky Security Center, Kaspersky Endpoint Security yerel arabiriminde bulunmayan, aşağıdaki görevler için ihtiyaç duyulan araçları sunar:

Uygulama Denetimi bileşeninin çalışmasını yapılandırmak için Kaspersky Security Center'ı kullanmanın önerilmesinin nedeni budur.

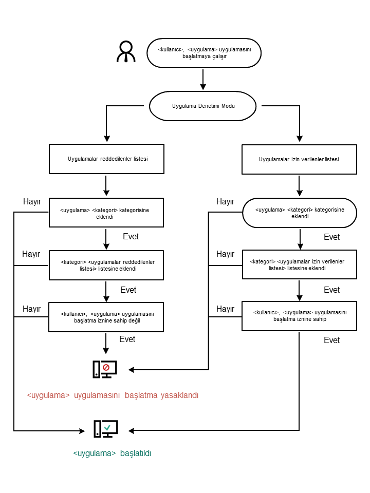
Uygulama Denetimi işlem algoritması

Kaspersky Endpoint Security, bir uygulamanın başlatılması hakkında karar vermek için bir algoritma kullanır (aşağıdaki resme bakın).

Uygulama Denetimi işlem algoritması

Bu bölümde

Uygulama Denetimi işlevselliği sınırlamaları

Kullanıcı bilgisayarlarına yüklenen uygulamalar hakkında bilgi toplama

Uygulama Denetimi'ni etkinleştirme ve devre dışı bırakma

Uygulama Denetimi modunu seçme

Uygulama Denetimi kurallarını yönetme

Uygulama Denetimi kurallarını test etme

Uygulama etkinlik izleyicisi

Dosyalar veya klasörler için isim maskeleri oluşturma kuralları

Uygulama Denetimi mesaj şablonlarını düzenleme

İzin verilen uygulamalar listesini uygulamaya yönelik en iyi uygulamalar

Sayfanın başına git