“应用程序控制”管理用户计算机上的应用程序启动。这允许您在使用应用程序时实施公司安全策略。“应用程序控制”还通过限制对应用程序的访问来降低计算机感染的风险。
配置“应用程序控制”包括以下步骤:
管理员创建管理员想要管理的应用程序类别。应用程序类别适用于公司网络中的所有计算机,与管理组无关。要创建类别,可以使用以下条件:KL 类别(例如,浏览器)、文件哈希、应用程序供应商和其他条件。
管理员在管理组的策略中创建应用程序控制规则。该规则包括应用程序类别和这些类别中的应用程序的启动状态:已阻止或已允许。管理员可以创建许多规则。一个应用程序可能符合多个规则的条件。阻止规则的优先级高于允许规则的优先级。Kaspersky Endpoint Security 每次启动时都会检查应用程序是否符合规则。Kaspersky Endpoint Security 按顺序将应用程序与所有应用程序控制规则进行匹配。
管理员选择对未包含在以下任何规则中的应用程序的处理模式(应用程序拒绝列表或允许列表)。
当用户尝试启动已禁止的应用程序时,Kaspersky Endpoint Security 将阻止该应用程序启动并显示通知(请参见下图)。
系统提供了一种测试模式来检查“应用程序控制”的配置。在此模式下,Kaspersky Endpoint Security 执行以下操作:

“应用程序控制”通知
“应用程序控制”运行模式
“应用程序控制”组件在两种模式下运行:
默认情况下启用“应用程序控制”的这一模式。
如果完整配置了“应用程序控制”的允许规则,则该组件将阻止启动所有未经局域网管理员验证的新应用程序,同时允许运行用户在工作中依赖的操作系统和受信任应用程序。
您可以阅读有关在允许列表模式下配置应用程序控制规则的建议。
可以使用 Kaspersky Endpoint Security 本地界面和 Kaspersky Security Center 将“应用程序控制”配置为在这些模式下运行。
但是,Kaspersky Security Center 提供了在 Kaspersky Endpoint Security 本地界面中不可用的工具,例如以下任务所需的工具:
在 Kaspersky Security Center 管理控制台中创建的应用程序控制规则基于您的自定义应用程序类别,而不是基于像 Kaspersky Endpoint Security 本地界面中的包含和排除条件。
因此,建议使用 Kaspersky Security Center 配置“应用程序控制”组件的运行。
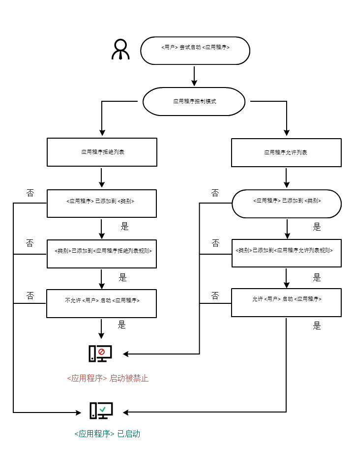
“应用程序控制”运行算法
Kaspersky Endpoint Security 使用算法来决定是否启动应用程序(请参见下图)。

“应用程序控制”运行算法