デバイスコントロールは、コンピューターに内蔵ないし接続されているデバイスへのユーザーアクセスを管理します(例:ハードディスク、カメラ、Wi-Fi モジュール)。これにより、こうしたデバイスが接続されたときにコンピューターを感染から保護し、データの損失や漏洩を防ぐことができます。
デバイスへのアクセスの判定基準
デバイスコントロールは、次の情報に基づいてアクセスをコントロールできます。
次のようにデバイスアクセスを設定できます:
次のようにデバイスアクセスを設定できます:
次のデータに基づいて信頼するデバイスを追加できます。
SCSI\CDROM&VEN_NECVMWAR&PROD_VMWARE_SATA_CD00\5&354AE4D7&0&000000。特定のデバイスを複数追加する場合は、ID でデバイスを追加すると便利です。VID_1234&PID_5678。組織内で特定のモデルのデバイスを使用する場合は、モデルでデバイスを追加すると便利です。この方法を使用することで、このモデルのデバイスをすべて追加できます。* 文字は、任意の文字列を置き換えます。Kaspersky Endpoint Security では、マスクでの「?」記号の使用をサポートしていません。例:「WDC_C*」。* 文字は、任意の文字列を置き換えます。Kaspersky Endpoint Security では、マスクでの「?」記号の使用をサポートしていません。例:「VID_05AC&PID_*」。デバイスコントロールは、アクセスルールを使用してデバイスへのユーザーアクセスを管理します。デバイスコントロールでは、デバイスの接続や切断のイベントを保存することもできます。イベントを保存するには、ポリシー内でイベントの記録を設定する必要があります。
デバイスへのアクセスが接続バスに依存する場合(
ステータスの場合)、Kaspersky Endpoint Security ではデバイスの接続イベントと切断イベントが保存されません。Kaspersky Endpoint Security でデバイスの接続イベントと切断イベントを保存するには、デバイスへのアクセスを許可する(
ステータス)か、デバイスを信頼リストに追加します。
デバイスコントロールでブロックされているデバイスがコンピューターに接続された場合、Kaspersky Endpoint Security はアクセスをブロックし通知を表示します(以下の図を参照)。

デバイスコントロールの通知
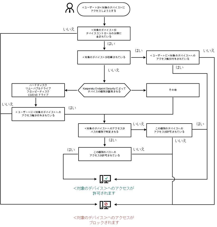
デバイスコントロールの動作アルゴリズム
ユーザーがデバイスをコンピューターに接続すると、Kaspersky Endpoint Security はデバイスへのアクセスを許可するかどうかを決定します(以下の図を参照)。

デバイスコントロールの動作アルゴリズム
デバイスが接続されてアクセスが許可されている状況で、アクセスをブロックするようにアクセスルールを編集できます。この場合、(フォルダーの内容の表示や、読み取りまたは書き込みの実行など)次にデバイスへのアクセスが試行されたときに、Kaspersky Endpoint Security はアクセスをブロックします。ファイルシステムのないデバイスは、次回デバイスが接続されたときにのみブロックされます。
Kaspersky Endpoint Security がインストールされているコンピューターのユーザーが、誤ってブロックされたと考えられるデバイスへのアクセスを要求できるようにするには、アクセス要求の手順を伝えます。