Les listes d'adresses autorisées et refusées permettent d'obtenir une réaction plus précise du système de messagerie sur les messages en provenance de certaines adresses. Par exemple, vous pouvez ajouter à la liste d'adresses autorisées des sources qui ne sont pas associées officiellement à des sources de spam, mais que l'application a identifiées comme sources de diffusion massive (par exemple, messages d'un portails d'informations).
Vous pouvez configurer les listes d'adresses autorisées et refusées d'une des manières suivantes :
Les règles AllowList et DenyList sont désactivées par défaut et elles ne reprennent pas les adresses des expéditeurs et des destinataires. Vous devrez créer des listes d'adresses dans ces règles et activer leur exécution.
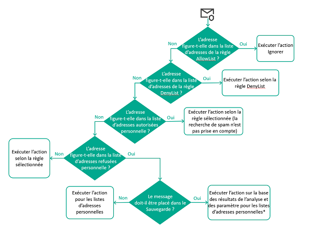
L'illustration ci-dessous représente schématiquement l'algorithme par défaut de traitement des messages conformément aux listes d'adresses autorisées et refusées. Vous pouvez modifier l'action pour les règles DenyList (Refuser ou Supprimer le message), ainsi que modifier la priorité des règles en déplaçant les règles AllowList et DenyList dans le tableau des règles. Dans ce cas, l'algorithme d'exécution des actions de l'application sera différent de celui décrit ci-dessus.

Algorithme de traitement des messages conformément aux listes d'adresses autorisées et refusées.
Le traitement d'un message dont les adresses de l'expéditeur et des destinataires figurent dans une liste d'adresses autorisées ou refusées des règles de traitement des messages se déroule de la manière suivante :
Si le message n'est pas soumis à l'action des listes d'adresses refusées et autorisées des règles de traitement de messages, l'application vérifie si l'adresse de l'expéditeur du message figure dans les listes personnelles du destinataire :
* Avant de placer un message dans la Sauvegarde, l'application l'analyse à l'aide de tous les modules de protection. Sur la base des résultats de l'analyse, l'application exécute l'action la plus sévère sur le message. Par exemple, si le résultat de l'analyse indique qu'il faut appliquer la règle contenant l'action Supprimer le message, mais que l'action Refuser a été définie pour les listes personnelles d'adresses refusées, l'action est exécutée Supprimer le message , car elle est la plus sévère. Autrement dit, le message est supprimé conformément aux paramètres de la règle et non pas rejeté conformément aux paramètres des listes personnelles d'adresses refusées.
Les messages dans la Sauvegarde ne sont pas pris en compte lors du décompte des messages portant l'état Liste de refus personnelle dans les diagrammes de la section Tableau de bord.
Si les adresses en figurent ni dans les listes, ni dans les règles de traitement des messages, ni dans les listes personnelles du destinataire, le message est traité selon la règle sélectionnée. Vous trouverez une description plus détaillée de l'algorithme de sélection de règle dans le chapitre consacré au fonctionnement des règles de traitement des messages.