Списки разрешенных и запрещенных адресов

Списки разрешенных и запрещенных адресов предоставляют возможность более точно настроить реакцию почтовой системы на сообщения с определенных адресов. Например, вы можете добавить в список разрешенных адреса источников, не являющиеся спамом официально, но определяемые приложением как массовые рассылки (к примеру, сообщения с новостных порталов).

Вы можете настроить списки разрешенных и запрещенных адресов следующими способами:

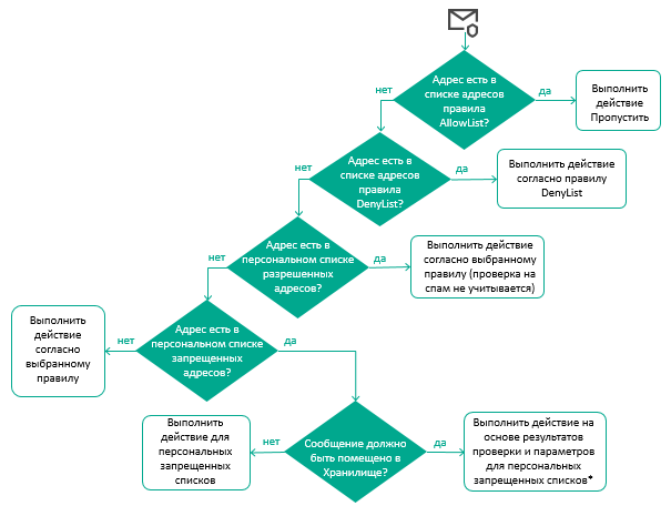
Алгоритм обработки сообщений согласно спискам разрешенных и запрещенных адресов, установленный по умолчанию, схематически представлен на рисунке ниже. Вы можете изменять действие для правила DenyList (Отклонить или Удалить сообщение), а также изменять приоритет правил, перемещая правила AllowList и DenyList в таблице правил. В этом случае алгоритм применения действий приложения будет отличаться от описанного ниже.

allow-denylists_scheme

Алгоритм обработки сообщения согласно спискам разрешенных и запрещенных адресов

Обработка сообщения, адреса отправителя и получателей которого состоят в списке разрешенных или запрещенных адресов в правилах обработки сообщений, выполняется следующим образом:

Если сообщение не попадает под действие списков разрешенных и запрещенных адресов в правилах обработки сообщений, то приложение проверяет, находится ли адрес отправителя сообщения в персональных списках получателя:

Если адреса не указаны ни в одном из списков ни в правилах обработки сообщений, ни в персональных списках получателя, то сообщение обрабатывается согласно выбранному правилу. Алгоритм выбора правила более подробно описан в главе про работу правил обработки сообщений.

В этом разделе справки

Настройка параметров персональных списков

Просмотр персональных списков разрешенных и запрещенных адресов

Формирование персональных списков

В начало