Wenn Sie sich zum erstem Mal nach der Installation der App mit der Webschnittstelle verbinden, müssen Sie vor Aufnahme der Arbeit einen neuen Cluster erstellen.
Abhängig vom Benutzerkonto, unter dem Sie sich mit der Webschnittstelle verbinden, können Sie verschiedene App-Einstellungen anzeigen und ändern.
Das während der Installation der App erstellte Benutzerkonto des lokalen Administrators verfügt über alle Rechte. Die Erstellung anderer Benutzerkonten für die App ist nicht vorgesehen. Wenn Sie jedoch die Single-Sign-On-Authentifizierung (SSO) konfiguriert haben, können sich Active Directory-Domänenbenutzer unter ihren Domänenkonten im Administratormodus oder Benutzermodus mit der Webschnittstelle verbinden und Partitionen gemäß den in der App festgelegten Rechten anzeigen.
So stellen Sie unter dem Benutzerkonto "Lokaler Administrator" eine Verbindung zur Webschnittstelle der App her:
https://<IP-Adresse oder vollständiger Domänenname (FQDN) des Verwaltungsknotens>
Die Seite zur Autorisierung der Webschnittstelle mit der Aufforderung zur Eingabe von Name und Kennwort des Benutzers wird geöffnet.
Geben Sie für das Benutzerkonto des lokalen Administrators Administrator ein.
Das Kennwort des Benutzerkontos des lokalen Administrators wird während der Erstkonfiguration der App eingegeben.
Bei fünfmaliger Eingabe eines falschen Passworts wird die Möglichkeit zur Autorisierung als lokaler Administrator für fünf Minuten gesperrt. Die Möglichkeit der Autorisierung unter einem Domänenkonto über das NTLM-Protokoll bleibt erhalten.
Es wird das Hauptfenster der Webschnittstelle der App geöffnet.
Um sich unter einem anderen Benutzerkonto mit der Webschnittstelle der App zu verbinden,
geben Sie im Browser die folgende Adresse ein:
https://<IP-Adresse oder vollständiger Domänenname (FQDN) des Verwaltungsknotens>
Wenn Sie die Authentifizierung mit Kerberos Single Sign-On einrichten, müssen Sie nur die Adresse im FQDN-Format eingeben.
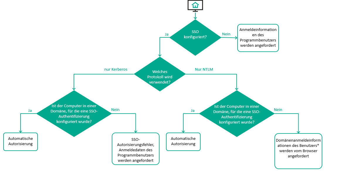
Das weitere Authorisierungsverfahren hängt davon Faktoren ab:
Der Authorisierungsalgorithmus, abhängig von den aufgeführten Faktoren, ist in der folgenden Abbildung dargestellt.

Algorithmus des Authorisierungsverfahrens beim Verbinden mit der Webschnittstelle im Benutzermodus
* Bei fünfmaliger Eingabe eines falschen Passworts nach Aufforderung durch den Browser zur Eingabe von Anmeldeinformationen für Domänenbenutzer, wird die NTLM-Authentifizierung für fünf Minuten gesperrt. Die Möglichkeit der Autorisierung als lokaler Administrator bleibt bestehen.
Wenn die App für die gleichzeitige Verwendung von Kerberos- und NTLM-Authentifizierung konfiguriert ist, sieht das Autorisierungsverfahren wie folgt aus:
Damit die automatische Autorisierung auf Computern, die Mitglieder einer Active Directory-Domäne sind, für die die Authentifizierung mithilfe der SSO-Technologie konfiguriert ist, ordnungsgemäß funktioniert, ist eine zusätzliche Konfiguration im Betriebssystem und in den Browsereigenschaften erforderlich.
Als Ergebnis der erfolgreichen Autorisierung wird das Hauptfenster der Webschnittstelle der App geöffnet. Wenn der Benutzer gemäß seinen Rechten Zugriff auf verschiedene Ansichtsmodi der Webschnittstelle hat, kann er zwischen ihnen wechseln .