Mithilfe von Allow- und Deny-Listen der Adressen haben Sie die Möglichkeit, präzisere Einstellungen zu Aktionen des E-Mail-Systems für Nachrichten mit bestimmten Adressen vorzunehmen. Beispielsweise können Sie zur Allow-Liste der Adressen Quellen hinzufügen, die offizielle kein Spam sind, vom Programm jedoch als Massenversand eingestuft werden (beispielsweise Nachrichten aus Nachrichtenportalen).
Sie können die Allow-Liste und Deny-Liste der Adressen auf folgende Weise konfigurieren:
Standardmäßig sind die Regeln AllowList und DenyList deaktiviert und enthalten keine Absender- und Empfängeradressen. Sie müssen in diesen Regeln Adresslisten erstellen und ihre Verwendung aktivieren.
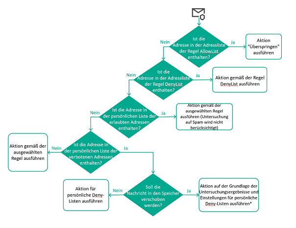
Der Algorithmus zur Verarbeitung von Nachrichten gemäß der Allow-Liste und Deny-Liste der Adressen die standardmäßig installiert sind, wird in der nachstehenden Abbildung schematisch dargestellt. Sie können die Aktion der Regel DenyList (Ablehnen oder Nachricht löschen) ändern, sowie die Priorität der Regel ändern, indem Sie die Regeln AllowList und DenyList in der Regeltabelle verschieben. In diesem Fall unterscheidet sich der Algorithmus zur Anwendung von Programmaktionen vom nachstehend beschriebenen.

Der Algorithmus zur Verarbeitung von Nachrichten gemäß der Allow-Liste und Deny-Liste der Adressen.
Bei der Verarbeitung von Nachrichten mit Absender- und Empfängeradressen, die in der Allow- oder Deny-Liste der Adressen in den Regeln der Nachrichtenverarbeitung enthalten sind, geht das Programm wie folgt vor:
Wenn die Nachricht nicht in den Gültigkeitsbereich der Allow- und Deny-Listen in den Regeln der Nachrichtenverarbeitung fällt, prüft das Programm, ob die persönliche Liste des Empfängers die Adresse des Nachrichtenabsenders enthält.
* Bevor eine Kopie der Nachricht in den Speicher verschoben wird, untersucht sie das Programm mithilfe aller Schutzmodule. Anhand der Untersuchungsergebnisse wendet das Programm auf die Nachricht die strengste Aktion an. Wenn beispielsweise als Ergebnis der Untersuchung eine Regel angewendet werden soll, in der die Aktion Nachricht löschen, und für die persönlichen Deny-Listen die Aktion Ablehnen festgelegt ist, wird die Aktion Nachricht löschen ausgeführt, weil sie strenger ist, d. h. die Nachricht wird gemäß den Einstellungen der Regel gelöscht und nicht gemäß den Einstellungen der persönlichen Deny-Listen abgelehnt.
Im Speicher abgelegte Nachrichten werden bei der Berechnung der Anzahl der Nachrichten mit dem Status Persönliche Deny-Liste der Adressen in den Diagrammen im Abschnitt Monitoring nicht berücksichtigt.
Wenn die Adresse weder in einer der Listen noch in den Regeln der Nachrichtenverarbeitung oder in den persönlichen Listen des Empfängers angegeben ist, wird die Nachricht gemäß der ausgewählten Regel verarbeitet. Der Algorithmus zur Auswahl der Regel wird im Kapitel über die Funktion der Regeln der Nachrichtenverarbeitung genauer beschrieben.