You can use allowlists and denylists for more granular control of the way the mail system reacts to messages from certain addresses. For example, sources that are officially not spam but are identified by the program as mass mail (for example, messages from news portals) can be added to the allowlist.
You can use the following to configure allowlists and denylists:
By default, AllowList and DenyList rules are turned off, and no sender and recipient addresses are specified therein. You will have to generate address lists in these rules and turn on the rules.
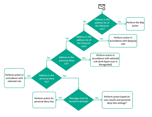
A flowchart of the default algorithm for processing messages in accordance with allowlists and denylists is shown in the figure below. You can change the action for the DenyList rule (Reject or Delete message) as well as change the rules priority by moving the AllowList and DenyList rules around the rule table. In this case, the algorithm for applying program actions will differ from the one described below.

Algorithm for processing messages in accordance with allowlists and denylists
Messages whose sender and recipients have their addresses on an allowlist or denylist in message processing rules are processed as follows:
If the message is not subject to global allowlists and denylists in message processing rules, the program checks if the sender address is found in personal lists of the recipient.
* Before placing a copy of the message in Backup, the program scans it with all protection modules. Based on the results of the scan, the program applies the strictest possible action to the message. For example, if the scan results trigger a rule that applies the Delete message action but personal denylists stipulate the Reject action, the Delete message action is performed because it is the more strict response. In other words, the message is deleted in accordance with the rule settings instead of being rejected in accordance with personal denylist settings.
Messages placed in Backup are not taken into account when counting messages with the Personal denylist status in widgets in the Dashboard section.
If the addresses are not present in any of the lists either in message processing rules or in personal lists of the recipient, the message is processed in accordance with the selected rule. The rule selection algorithm is described in more detail in the chapter about the application of message processing rules.