Если вы подключаетесь к веб-интерфейсу впервые после установки приложения, перед началом работы вам потребуется создать новый кластер.
В зависимости от учетной записи, под которой вы подключаетесь к веб-интерфейсу, вам будут доступны для просмотра и изменения разные параметры приложения:
Чтобы подключиться к веб-интерфейсу приложения под локальной учетной записью привилегированного пользователя:
https://<IP-адрес или полное доменное имя (FQDN) Управляющего узла>:<порт подключения к веб-интерфейсу>
Откроется страница авторизации веб-интерфейса с запросом имени и пароля пользователя.
Administrator.Пароль учетной записи Administrator задается во время первоначальной настройки приложения.
Если вы введете неверный пароль пять раз, возможность авторизации под учетной записью привилегированного пользователя будет заблокирована на пять минут. Возможность авторизации под доменной учетной записью по протоколу NTLM останется доступной.
Откроется главное окно веб-интерфейса приложения.
Чтобы подключиться к веб-интерфейсу приложения под учетной записью пользователя с SSO-аутентификацией,
в браузере введите следующий адрес:
https://<IP-адрес или полное доменное имя (FQDN) Управляющего узла>:<порт подключения к веб-интерфейсу>
Если вы настроили аутентификацию с помощью технологии единого входа по протоколу Kerberos, требуется вводить адрес только в формате FQDN.
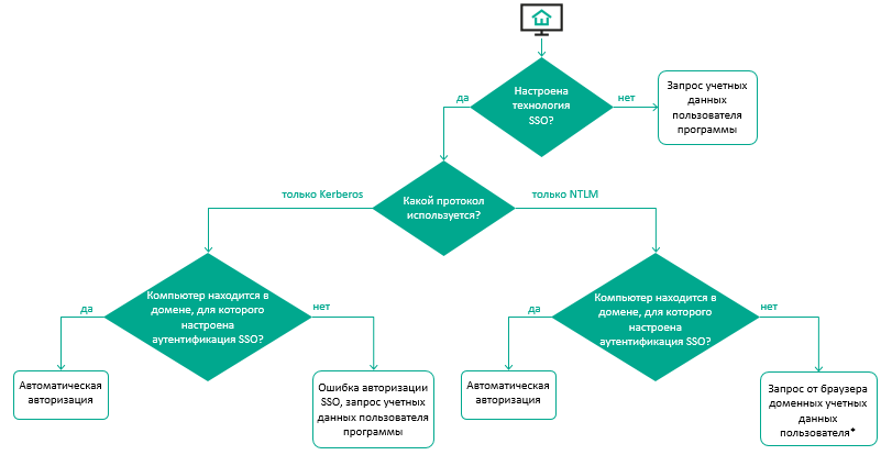
Дальнейшая процедура авторизации зависит от следующих факторов:
Алгоритм авторизации в зависимости от перечисленных факторов представлен на рисунке ниже.

Алгоритм процедуры авторизации при подключении к веб-интерфейсу в режиме пользователя
* Если при запросе от браузера доменных учетных данных пользователя вы введете неверный пароль пять раз, возможность NTLM-аутентификации будет заблокирована на пять минут. Возможность авторизации под учетной записью привилегированного пользователя останется доступной.
Если в приложении настроено одновременное использование Kerberos- и NTLM-аутентификации, то процедура авторизации будет выглядеть следующим образом:
Для корректной работы автоматической авторизации на компьютерах, входящих в домен Active Directory, для которого настроена аутентификация с помощью технологии SSO, требуется провести дополнительную настройку в операционной системе и в свойствах браузера.
В результате успешной авторизации откроется главное окно веб-интерфейса приложения. Если пользователю с SSO-аутентификацией в соответствии с его правами доступны разные режимы просмотра веб-интерфейса, он сможет переключаться между ними.