Wenn Sie sich zum erstem Mal nach der Installation der Anwendung der Weboberfläche verbinden, müssen Sie vor Aufnahme der Arbeit einen neuen Cluster erstellen.
Abhängig vom Benutzerkonto, unter dem Sie sich mit der Weboberfläche verbinden, können Sie verschiedene Einstellungen der Anwendung anzeigen und ändern:
So stellen Sie unter dem lokalen Benutzerkonto eines privilegierten Benutzers eine Verbindung zur Weboberfläche der Anwendung her:
https://<IP-Adresse oder vollqualifizierter Domänenname (FQDN) des Verwaltungsknotens>:<Verbindungsport zur Weboberfläche >
Die Seite zur Autorisierung der Weboberfläche mit der Aufforderung zur Eingabe von Name und Kennwort des Benutzers wird geöffnet.
Administrator.Das Kennwort des Benutzerkontos Administrator wird während der Erstkonfiguration der Anwendung eingegeben.
Bei fünfmaliger Eingabe eines falschen Kennworts wird die Möglichkeit zur Autorisierung unter dem Benutzerkonto des privilegierten Benutzers für fünf Minuten gesperrt. Die Möglichkeit der Autorisierung unter einem Domänenkonto über das NTLM-Protokoll bleibt erhalten.
Es wird das Hauptfenster der Weboberfläche der Anwendung geöffnet.
So stellen Sie unter dem Benutzerkonto eines Benutzers mit SSO-Authentifizierung eine Verbindung zur Weboberfläche der Anwendung her:
geben Sie im Browser die folgende Adresse ein:
https://<IP-Adresse oder vollqualifizierter Domänenname (FQDN) des Verwaltungsknotens>:<Verbindungsport zur Weboberfläche >
Wenn Sie die Authentifizierung mit Kerberos Single Sign-On einrichten, müssen Sie nur die Adresse im FQDN-Format eingeben.
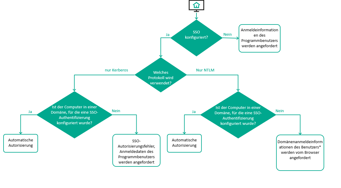
Das weitere Autorisierungsverfahren hängt davon Faktoren ab:
Der Autorisierungsalgorithmus, abhängig von den aufgeführten Faktoren, ist in der folgenden Abbildung dargestellt.

Algorithmus des Autorisierungsverfahrens beim Verbinden mit der Weboberfläche im Benutzermodus
* Wenn im Browser bei der Aufforderung zur Eingabe der Anmeldeinformationen des Domänenbenutzers fünfmal ein falsches Kennwort eingegeben wird, ist die NTLM-Authentifizierung für fünf Minuten gesperrt. Die Möglichkeit der Autorisierung unter dem Benutzerkonto eines privilegierten Benutzers bleibt bestehen.
Wenn die Anwendung für die gleichzeitige Verwendung von Kerberos- und NTLM-Authentifizierung konfiguriert ist, sieht das Autorisierungsverfahren wie folgt aus:
Damit die automatische Autorisierung auf Computern, die Mitglieder einer Active Directory-Domäne sind, für die die Authentifizierung mithilfe der SSO-Technologie konfiguriert ist, ordnungsgemäß funktioniert, ist eine zusätzliche Konfiguration im Betriebssystem und in den Browsereigenschaften erforderlich.
Als Ergebnis der erfolgreichen Autorisierung wird das Hauptfenster der Weboberfläche der Anwendung geöffnet. Wenn der Benutzer mit SSO-Authentifizierung gemäß seinen Rechten Zugriff auf verschiedene Anzeigemodus der Weboberfläche hat, kann er zwischen ihnen wechseln.