Настройка получения событий Postfix

Вы можете настроить получение событий системы Postfix в KUMA. Интеграция возможна только при отправке событий по syslog с использованием протокола TCP. Ресурсы, описанные в этой статье, доступны для KUMA 3.0 и более новых версий.

Настройка получения событий состоит из следующих этапов:

  1. Настройка Postfix для отправки событий.
  2. Настройка коллектора KUMA для получения событий Postfix.
  3. Проверка поступления событий Postfix в коллектор KUMA.

    Вы можете проверить, что настройка сервера источника событий Postfix выполнена правильно в разделе веб-интерфейса KUMA Поиск связанных событий.

Система Postfix формирует события в двух форматах:

Для обработки событий системы Postfix используется набор ресурсов KUMA, который необходимо применить при создании коллектора:

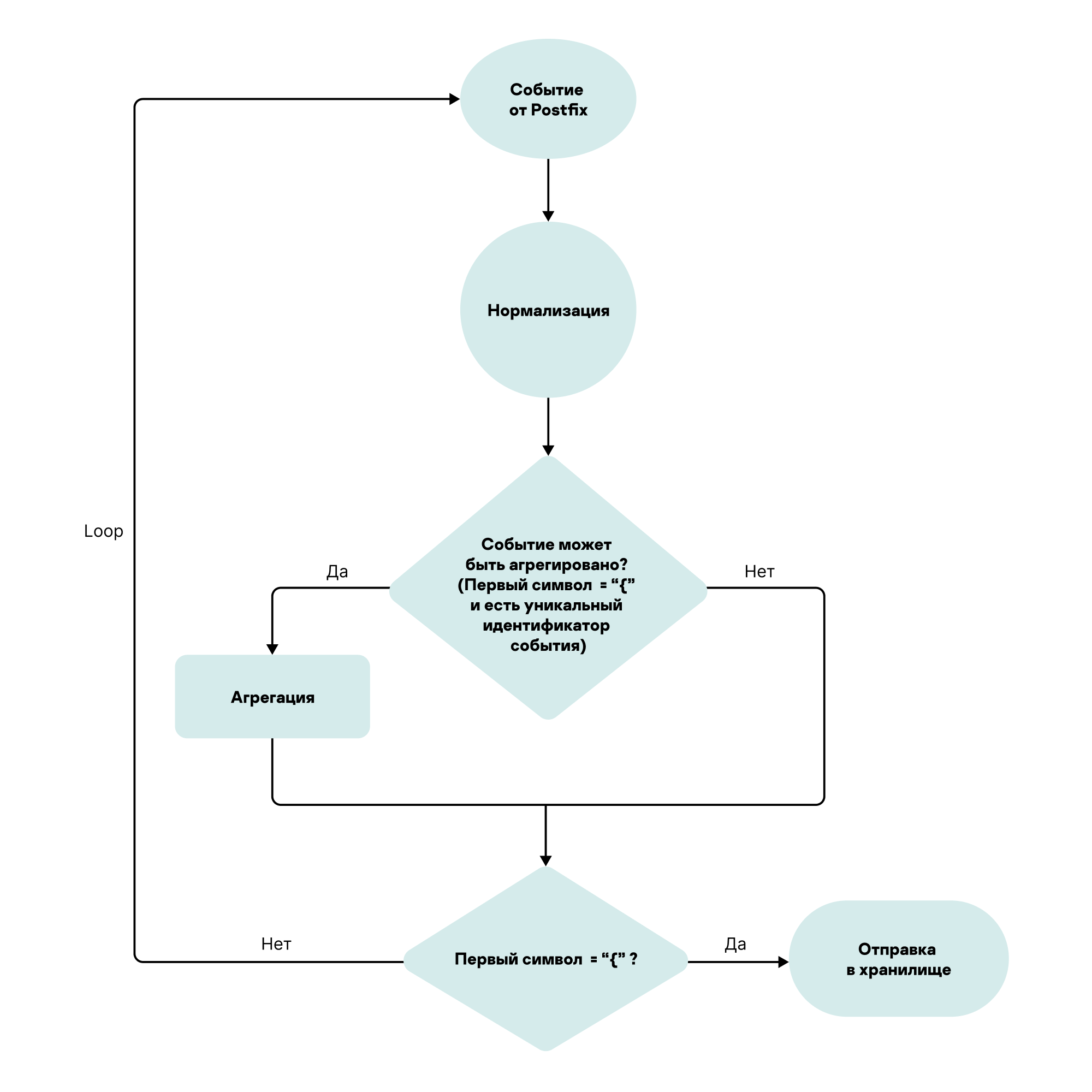
В процессе работы коллектора многострочные базовые события будут агрегированы на основе идентификатора событий, нормализованы, и одно событие будет направлено в хранилище и коррелятор.

Агрегированное событие примет следующий вид:

Служебная информация из правила агрегации: идентификатор: информация из базового события 1, информация из базового события 2, информация из базового события n

После агрегации полученное событие будет направлено в этот же коллектор, где будет выполняться нормализации агрегированного события.

Алгоритм обработки события системы Postfix

В этом разделе

Настройка Postfix для отправки событий

Настройка коллектора KUMA для получения и обработки событий Postfix

В начало